Перейти к:
Клинические рекомендации «Гиперпролактинемия» (проект)
https://doi.org/10.14341/omet13002
Аннотация
Гиперпролактинемия — стойкое избыточное содержание пролактина в сыворотке крови. Синдром гиперпролактинемии — это симптомокомплекс, возникающий на фоне гиперпролактинемии, наиболее характерным проявлением которого является нарушение функции репродуктивной системы. Причиной гиперпролактинемии могут быть разнообразные состояния эндогенного и экзогенного характера. Основной метод лечения гиперпролактинемии — терапия агонистами дофамина, при опухолевом генезе также применяются хирургический и лучевой методы. Около 15% пациентов резистентны к терапии агонистами дофамина, что обусловливает необходимость формирования индивидуальной тактики ведения данной категории больных. Для предотвращения патологических изменений, обусловленных гиперпролактинемией, крайне важными являются своевременная диагностика и определение оптимальной схемы лечения. В статье представлен проект клинических рекомендаций по гиперпролактинемии, в котором приведен современный алгоритм обследования, рассмотрены основные принципы лабораторной, инструментальной диагностики и подходы к лечению.
Ключевые слова
Для цитирования:
Дедов И.И., Мельниченко Г.А., Дзеранова Л.К., Андреева Е.Н., Гринева Е.Н., Марова Е.И., Мокрышева Н.Г., Пигарова Е.А., Воротникова С.Ю., Федорова Н.С., Шутова А.С., Пржиялковская Е.Г., Иловайская И.А., Романцова Т.И., Догадин С.А., Суплотова Л.А. Клинические рекомендации «Гиперпролактинемия» (проект). Ожирение и метаболизм. 2023;20(2):170-188. https://doi.org/10.14341/omet13002
For citation:
Dedov I.I., Melnichenko G.A., Dzeranova L.K., Andreeva E.N., Grineva E.N., Marova E.I., Mokrysheva N.G., Pigarova E.A., Vorotnikova S.Y., Fedorova N.S., Shutova A.S., Przhiyalkovskaya E.G., Ilovaуskaya I.A., Romantsova T.I., Dogadin S.A., Suplotova L.A. Clinical guidelines ‘Hyperprolactinemia’ (draft). Obesity and metabolism. 2023;20(2):170-188. (In Russ.) https://doi.org/10.14341/omet13002
СПИСОК СОКРАЩЕНИЙ
- ЖКТ — желудочно-кишечный тракт
- КТ — компьютерная томография
- МРТ — магнитно-резонансная томография
- МЭН — синдром множественной эндокринной неоплазии
- ВОЗ — Всемирная организация здравоохранения
- СКФ — скорость клубочковой фильтрации
- FDA — Food and drug administration
- КИ — клиническое исследование
- РКИ — рандомизированное контролируемое испытание (рандомизированное клиническое исследование)
- РФ — Российская Федерация
- УДД — уровень достоверности доказательств
- УУР — уровень убедительности рекомендаций
- МКБ-10 — Международная классификация болезней 10-го пересмотра
ТЕРМИНЫ И ОПРЕДЕЛЕНИЯ
Пролактинома — доброкачественная опухоль из лактотрофов гипофиза, характеризующаяся избыточной секрецией пролактина с развитием синдрома гиперпролактинемии.
Феномен макропролактинемии — лабораторный феномен, заключающийся в преобладании в образце сыворотки крови высокомолекулярной биологически неактивной фракции пролактина.
HOOK-эффект — лабораторный артефакт в методике определения уровня пролактина и ряда пептидных гормонов, при котором определяемый уровень гормона оказывается ложно заниженным.
Stalk-эффект — сдавление ножки гипофиза объемным образованием, приводящее к нарушению функции гипоталамо-гипофизарной системы.
Идиопатическая гиперпролактинемия — синдром гиперпролактинемии неустановленной этиологии.
Лекарственно-индуцированная гиперпролактинемия — развитие синдрома гиперпролактинемии на фоне терапии некоторыми лекарственными препаратами.
Синдром множественной эндокринной неоплазии типа 1 (синдром Вернера, МЭН-1) — группа наследственных аутосомно-доминантных синдромов, обусловленных опухолями или гиперплазией нескольких эндокринных желез. Наиболее типичными компонентами МЭН-1 являются первичный гиперпаратиреоз, опухоли аденогипофиза, опухоли островковых клеток поджелудочной железы, реже опухоли надпочечников, заболевания щитовидной железы.
Гипопитуитаризм — заболевание, обусловленное частичной или полной утратой функции передней доли гипофиза.
1. КРАТКАЯ ИНФОРМАЦИЯ ПО ЗАБОЛЕВАНИЮ ИЛИ СОСТОЯНИЮ (ГPУППE ЗАБОЛЕВАНИЙ ИЛИ СОСТОЯНИЙ)
1.1 Определение заболевания или состояния (группы заболеваний или состояний)
Гиперпролактинемия — стойкое избыточное содержание пролактина в сыворотке крови. Синдром гиперпролактинемии — это симптомокомплекс, возникающий на фоне гиперпролактинемии, наиболее характерным проявлением которого является нарушение функции репродуктивной системы [1][2].
1.2 Этиология и патогенез заболевания или состояния (группы заболеваний или состояний)
Секреция пролактина находится под сложным нейроэндокринным контролем, в котором участвуют нейромедиаторы, гормоны периферических эндокринных желез и другие факторы. В основном пролактин синтезируется клетками гипофиза — лактотрофами. Дофамин, вырабатываемый в гипоталамусе и поступающий в гипофиз по портальному гипоталамо-гипофизарному тракту, тормозит секрецию пролактина путем связывания с D2-рецепторами лактотрофов. Пролактин является многофункциональным гормоном, обладает широким спектром биологического действия: обусловливает инициацию и поддержание лактации, функционирование желтого тела, синтез прогестерона, участвует в регуляции сперматогенеза и овуляторного цикла.
В 60% случаев гиперпролактинемия обусловлена лактотрофными аденомами —пролактиномами, на долю которых приходится около 40% всех гормонально активных аденом гипофиза. На основании размера пролактиномы классифицируют на микро- (до 10 мм) и макропролактиномы (10 мм и более). Как правило, микроаденомы ассоциированы с уровнем пролактина более 2000 мЕд/л, макроаденомы — более 5000 мЕд/л. Уровень пролактина менее 2000 мЕд/л более характерен для гиперпролактинемии неопухолевого генеза [2].
Гиперпролактинемия также может развиваться вследствие stalk-эффекта при наличии гормонально-неактивного опухолевого образования селлярной области за счет невозможности транспортировки дофамина в гипофиз по портальному гипоталамо-гипофизарному тракту.
Гиперпролактинемия может быть обусловлена сопутствующей патологией или развиваться в связи с нарушением гипоталамо-гипофизарных дофаминергических взаимоотношений под влиянием фармакологических препаратов (табл. 1).
При исключении всех патологических причин повышения пролактина устанавливается диагноз идиопатической гиперпролактинемии. Следует подчеркнуть, что повышение уровня пролактина при отсутствии клинических проявлений нередко объясняется феноменом макропролактинемии.
Таблица 1. Причины, обусловливающие развитие гиперпролактинемии
Table 1. Hyperprolactinemia reasons
Физиологические причины |
Патологические причины |
|||
Повреждение воронки гипоталамуса и ножки гипофиза |
Опухоль гипофиза |
Соматические заболевания и другие состояния |
Прием лекарственных препаратов |
|
Беременность Физическая нагрузка Коитус Сон Стресс |
Гранулемы Инфильтративные процессы Облучение Кисты Опухоли (краниофарингиомы, дисгерминомы, метастазы, менингиомы, неактивные аденомы гипофиза и др.) Нейрохирургическое вмешательство Травма головного мозга Лимфоцитарный гипофизит |
Пролактинома Смешанная аденома |
Хроническая болезнь почек Цирроз печени Эпилепсия Патологические процессы грудной клетки: опоясывающий лишай, нейрогенная травма и др. |
Анестезирующие средства Антиконвульсанты Антидепрессанты Антигистаминные (Н2-блокаторы) Верапамил Агонисты холинергических рецепторов Эстрогены Противорвотные Антипсихотические препараты Опиоиды и агонисты опиоидных рецепторов |
1.3 Эпидемиология заболевания или состояния (группы заболеваний или состояний)
Согласно данным разных авторов распространенность патологической гиперпролактинемии колеблется от 10 до 30 случаев на 100 тысяч человек [1][2][12].
1.4 Особенности кодирования заболевания или состояния (группы заболеваний или состояний) по Международной статистической классификации болезней и проблем, связанных со здоровьем
E22.1 Гиперпролактинемия.
1.5 Классификация заболевания или состояния (группы заболеваний или состояний)
ГИПЕРПРОЛАКТИНЕМИЯ
I. Физиологическая гиперпролактинемия.
- Беременность.
- Лактация.
- Коитус.
- Стрессовые состояния (физическая нагрузка, психоэмоциональное напряжение, оперативные вмешательства и др.).
II. Патологическая гиперпролактинемия.
- Опухолевая.
- Пролактин-секретирующие опухоли гипофиза (пролактинома, маммосоматотропинома, опухоли со смешанной секрецией).
- Опосредованная воздействием на ножку гипофиза (опухолевые образования, кисты, гранулематозные и инфильтративные заболевания гипоталамо-гипофизарной области).
- Неопухолевая.
- Гиперпролактинемия вследствие соматических заболеваний и состояний.
- Гипотиреоз.
- Надпочечниковая недостаточность (в т.ч. ВДКН).
- Почечная недостаточность.
- Печеночная недостаточность.
- Повреждения IV–VI пар межреберных нервов.
- Эндометриоз/аденомиоз.
- Фиброзно-кистозная мастопатия.
- Ятрогенная (лекарственная).
- Идиопатическая
- Гиперпролактинемия вследствие соматических заболеваний и состояний.
1.6 Клиническая картина заболевания или состояния (группы заболеваний или состояний)
Вне зависимости от причины гиперпролактинемии избыточная секреция пролактина приводит к нарушениям ритма секреции ЛГ, ФСГ и, как следствие, к гипогонадизму и бесплодию. Со стороны репродуктивной системы у женщин наблюдаются галакторея, нарушения менструального цикла (аменорея, олигоменорея, опсоменорея, ановуляторные циклы, недостаточность лютеиновой фазы), бесплодие, снижение полового влечения. У мужчин проявлениями гиперпролактинемии могут быть снижение или отсутствие либидо и потенции, бесплодие, гинекомастия.
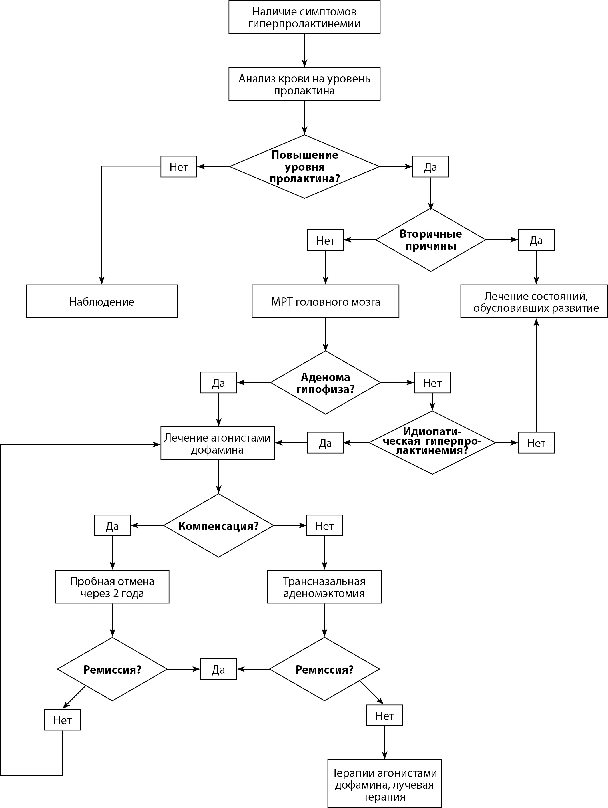
Рисунок 1. Классификация гиперпролактинемии.
Figure 1. Hyperprolactinemia’s classification.
2. ДИАГНОСТИКА ЗАБОЛЕВАНИЯ ИЛИ СОСТОЯНИЯ (ГРУППЫ ЗАБОЛЕВАНИЙ ИЛИ СОСТОЯНИЙ), МЕДИЦИНСКИЕ ПОКАЗАНИЯ И ПРОТИВОПОКАЗАНИЯ К ПРИМЕНЕНИЮ МЕТОДОВ ДИАГНОСТИКИ
Введение: гиперпролактинемия устанавливается на основании данных лабораторного исследования.
Критерий установления диагноза гиперпролактинемии:
1) двукратно подтвержденное повышение уровня пролактина в сыворотке крови выше референсных значений при условии исключения феномена макропролактинемии.
2.1 Жалобы и анамнез
Пациентов с макропролактиномами могут беспокоить жалобы, связанные с наличием объемного образования — головная боль, нарушение зрения [1][2][5]. Сбор анамнеза при гиперпролактинемии включает оценку наследственной отягощенности, расспрос о текущей или проводимой ранее лекарственной терапии, сопутствующих эндокринных и системных заболеваниях, хронической патологии печени, почек, органов половой системы, травмах или облучении головы и шеи, хирургических вмешательствах в гипоталамо-гипофизарной области, беременности.
2.2 Физикальное обследование
Общий осмотр подразумевает оценку общего физического состояния, роста и массы тела, вторичных половых признаков, следов внутривенных инъекций. У пациентов с гиперпролактинемией также необходима оценка неврологического статуса (для исключения нарушений полей зрения), исследование щитовидной железы и тщательный осмотр молочных (грудных) желез. Травмы грудной клетки и опоясывающий лишай также должны быть исключены. У мужчин при осмотре и пальпации грудных желез может выявляться гинекомастия.
Исследование молочных (грудных) желез с целью обнаружения галактореи проводится следующим образом: большой палец следует расположить на железе снизу, указательный — сверху, друг напротив друга на границе ореолы, остальные пальцы — свободно на верхней части молочной (грудной) железы. При большом размере железы необходимо поддерживать ее второй рукой. Затем необходимо слегка надавить большим и указательным пальцами по направлению к грудной стенке, не сжимая железу. Далее необходимо сжать участок железы за соском с небольшим движением вперед, повторить движения несколько раз. Следует избегать трения или скольжения пальцами по коже, а также сдавления сосков.
Определение степени галактореи:
1 степень — капельное выделение секрета при надавливании на околососковую область;
2 степень — выделение секрета при надавливании в виде струи;
3 степень — самопроизвольное выделение секрета.
2.3 Лабораторные диагностические исследования
Введение: учитывая высокий уровень стресса, возникающий у пациента при проведении венепункции, однократного исследования уровня пролактина недостаточно для верификации гиперпролактинемии.
- Для верификации гиперпролактинемии рекомендовано двукратное проведение лабораторного исследования уровня пролактина у пациентов, если ранее его оценка не проводилась [2][4][12].
Уровень убедительности рекомендаций C (уровень достоверности доказательств — 5)
Комментарий: для исключения физиологических причин повышения уровня пролактина необходимо избегать воздействия стрессовых факторов, физических нагрузок, в том числе коитуса, накануне исследования. Оценку уровня пролактина проводят через 2–3 ч после пробуждения, строго натощак после ночного периода голодания от 8 до 14 ч. Женщинам с сохраненным менструальным циклом целесообразно выполнять исследование в первую (раннюю фолликулярную) фазу менструального цикла.
- У пациентов с асимптоматической гиперпролактинемией рекомендуется исключение феномена макропролактинемии [2][3][4].
Уровень убедительности рекомендаций С (уровень достоверности доказательств — 5)
Комментарий: причиной гиперпролактинемии зачастую является феномен макропролактинемии. При этом в крови преобладают не мономерные фракции пролактина, а димеры или комплексы молекулы пролактина с иммуноглобулином класса G, обладающие большим молекулярным весом и не обладающие биологическими эффектами. Методом выявления макропролактина обычно является реакция преципитации с полиэтиленгликолем.
- С целью установления гиперпролактинемии не рекомендуется измерение уровня пролактина в сыворотке крови пациентов с помощью проб с лекарственными препаратами [2][12].
Уровень убедительности рекомендаций С (уровень достоверности доказательств — 5)
Комментарий: проведение данных проб не предоставляет диагностического преимущества, удлиняет и усложняет комплекс исследований.
- При несоответствии больших размеров аденомы гипофиза и умеренного повышения уровня пролактина рекомендуется последовательное разведение сыворотки крови для исключения ложных результатов [2][12].
Уровень убедительности рекомендаций С (уровень достоверности доказательств — 5)
Комментарий: противоречие между значительными размерами опухоли и умеренным повышением уровня пролактина может быть обусловлено как stalk-эффектом, так и несовершенством лабораторной диагностики — «HOOK»-эффектом. «HOOK»-эффект — это артефакт в методике определения уровня пролактина и некоторых других пептидных гормонов, при котором определяемый уровень гормона может быть незначительно повышенным или даже нормальным при очень высоких истинных значениях [2].
- Для уточнения генеза гиперпролактинемии рекомендуется оценка функции щитовидной железы, почек и печени [1][96][98][99][100][101].
Уровень убедительности рекомендаций С (уровень достоверности доказательств — 4)
Комментарий: при первичном гипотиреозе нередко отмечается умеренная гиперпролактинемия, обусловленная гиперплазией пролактотрофов гипофиза при длительном неадекватном лечении или его отсутствии. Гиперпролактинемия наблюдается при приеме некоторых лекарственных средств. Кроме того, гиперпролактинемия наблюдается у пациентов с нарушением функции почек вследствие снижения экскреции гормона.
2.4 Инструментальные диагностические исследования
- Магнитно-резонансная томография (МРТ) головного мозга рекомендуется как наиболее информативный метод в диагностике опухолей гипоталамо-гипофизарной области [6][7][8].
Уровень убедительности рекомендаций С (уровень достоверности доказательств — 4)
Комментарий: прибегнуть к данному исследованию следует после исключения неопухолевой и ятрогенной гиперпролактинемии или при первоначальном подозрении на имеющееся новообразование селлярной области (сопутствующая головная боль, нарушения полей зрения). Для лучшей визуализации целесообразно проводить исследование в режиме Т1 и Т2-взвешенных изображений с применением контрастного усиления.
- В случаях невозможности выполнения МРТ рекомендовано проведение компьютерной томографии [9][10][11].
Уровень убедительности рекомендаций С (уровень достоверности доказательств — 5)
Комментарий: проведение компьютерной томографии не имеет ограничений, свойственных для выполнения МРТ — наличия в теле пациента несовместимых с МРТ металлических или электрических изделий.
2.5 Иные диагностические исследования
Введение: опухоли гипофиза, в том числе пролактиномы, как правило, имеют спорадический характер. Тем не менее, некоторые из них включены в ряд наследственных синдромов.
- В случаях отягощенного семейного анамнеза, сочетания пролактиномы с другими эндокринными заболеваниями или агрессивного течения заболевания рекомендуется выполнить генетическое исследование с целью определения оптимальной персонализированной тактики лечения [53][102–108].
Уровень убедительности рекомендаций С (уровень достоверности доказательств — 4)
Комментарий: к настоящему времени наследственными синдромами, ассоциированными с аденомами гипофиза, считаются: синдром множественных эндокринных неоплазий 1-го (мутация гена MEN1) и 4-го типа (мутация гена CDKN1B), Карни-комплекс (мутация гена PRKA1A), изолированные семейные аденомы гипофиза (мутация гена AIP), синдром феохромоцитом/параганглиом (мутация гена SDH), DICER-патии и синдром X-сцепленного акро-гигантизма (мутации в генах DICER1 и GPR101), а также синдром МакКьюн–Олбрайта (постзиготная мутация в гене GNAS).
2.6 Особенности диагностики ятрогенной гиперпролактинемии
Введение: гиперпролактинемия наблюдается при приеме медикаментов: антипсихотические препараты, антидепрессанты, противоэпилептические препараты, опиоиды, гормональные контрацептивы для системного применения и др. Повышение уровня пролактина более 5000 мЕд/л может также наблюдаться при лечении метоклопрамидом*, рисперидоном*, фенотиазином [38][39][40].
- При подозрении на развитие ятрогенной гиперпролактинемии, рекомендуется повторное определение уровня пролактина через 72 часа после отмены препарата, если таковая не несет риск для пациента [14][15].
Уровень убедительности рекомендаций С (уровень достоверности доказательств — 3)
Комментарий: пациенты с ятрогенной гиперпролактинемией обычно не предъявляют специфических жалоб, однако в некоторых случаях женщины могут отмечать возникновение галактореи и аменореи, мужчины — снижение либидо и эректильную дисфункцию [109–111]. Кроме того, имеются данные о повышенном риске снижения минеральной плотности костной ткани у женщин с ятрогенной гиперпролактинемией, ассоциированной с приемом антипсихотических препаратов [112][113].
- У пациентов со стойкой гиперпролактинемией и невозможностью полной отмены препарата, рекомендуется проведение МРТ головного мозга для исключения опухолей гипоталамо-гипофизарной области [8][7].
Уровень убедительности рекомендаций С (уровень достоверности доказательств — 4)
Комментарий: оптимальным алгоритмом диагностики синдрома гиперпролактинемии является следующий [1][2][4][12][13][15][96].
Таблица 2. Алгоритм диагностики синдрома гиперпролактинемии
Table 2. Hyperprolactinemia diagnostic algorithm
Алгоритм диагностики синдрома гиперпролактинемии: 1.Сбор анамнеза, физикальный осмотр. 2.Двукратное измерение уровня пролактина (исключение макропролактинемии, «HOOK»-эффекта). 3.Поиск причины гиперпролактинемии при ее неопухолевом генезе 4.Поиск объемного образования при подозрении на опухолевую этиологию гиперпролактинемии |
3. ЛЕЧЕНИЕ, ВКЛЮЧАЯ МЕДИКАМЕНТОЗНУЮ И НЕМЕДИКАМЕНТОЗНУЮ ТЕРАПИЮ, ДИЕТОТЕРАПИЮ, ОБЕЗБОЛИВАНИЕ, МЕДИЦИНСКИЕ ПОКАЗАНИЯ И ПРОТИВОПОКАЗАНИЯ К ПРИМЕНЕНИЮ МЕТОДОВ ЛЕЧЕНИЯ
3.1 Лечение гиперпролактинемии опухолевого генеза
Введение: в лечении гиперпролактинемии опухолевого генеза выделяют 3 основных метода: медикаментозный, хирургический и лучевой. Приоритетным методом лечения является медикаментозный, в связи с чувствительностью пролактин-секретирующей аденомы гипофиза к лечению агонистами дофамина, что приводит к снижению уровня пролактина в крови и уменьшению размеров аденомы.
- В качестве метода выбора у пациентов с гиперпролактинемией опухолевого генеза рекомендуется применение медикаментозного лечения — агонистов дофамина [1][5][16][17][43].
Уровень убедительности рекомендаций В (уровень достоверности доказательств — 2)
Комментарий: в настоящее время на территории Российской Федерации зарегистрированы следующие агонисты дофамина:
1.Каберголин — эрголиновый селективный агонист D2 дофаминовых рецепторов. Длительный период полувыведения позволяет применять препарат 1–2 раза в неделю. Начальная дозировка составляет 0,25–0,5 мг в неделю с последующим наращиванием дозы до нормализации уровня пролактина. Как правило, средняя доза составляет 1 мг в неделю, в случаях резистентных пролактином может достигать 3–4,5 мг в неделю. Максимальная доза препарата — 4,5 мг в неделю.
2.Бромокриптин** — эрголиновый неселективный агонист дофаминовых рецепторов. Начальная дозировка составляет 0,625–1,25 мг в сутки, терапевтический диапазон в пределах 2,5–7,5 мг в сутки. Максимальная доза препарата — 30 мг в сутки.
3.Хинаголид — неэрголиновый селективный агонист дофаминовых рецепторов. Начальная доза составляет 25 мкг в сутки с постепенным увеличением каждые 3–5 дней на 25 мкг. Среднесуточная доза около 75 мкг, максимальная 300 мкг.
- Каберголин рекомендуется к применению в качестве препарата первой линии как наиболее эффективный в отношении нормализации уровня пролактина и уменьшения размеров опухоли [1][16][17].
Уровень убедительности рекомендаций В (уровень достоверности доказательств — 2)
3.1.1 Тактика отмены агонистов дофамина
- Снижение дозы применяемого препарата или его отмена рекомендуются не ранее, чем через 2 года непрерывного лечения при соблюдении обязательных условий:
○ стойкая нормализация уровня пролактина, сохраняющаяся при постепенном уменьшении дозировки препарата до минимальной;
○ отсутствие опухоли по данным МРТ головного мозга [26–31].
Уровень убедительности рекомендаций B (уровень достоверности доказательств — 2)
Комментарий: допустима попытка постепенного снижения дозы агониста дофамина при уменьшении размера опухоли на 50% от исходного и наличии кистозных изменений в ткани опухоли по данным МРТ головного мозга. В случае рецидива гиперпролактинемии возобновление терапии целесообразно проводить с начальных доз агонистов дофамина.
3.1.2 Терапия эстрогенами и андрогенами при гиперпролактинемии опухолевого генеза
- При наличии у женщин макропролактиномы прием гормональных контрацептивов для системного применения, содержащих эстрогены, не рекомендован [45][46][47][48].
Уровень убедительности рекомендаций C (уровень достоверности доказательств — 5)
Комментарий: у женщин с микропролактиномой, гиперпролактинемией и гипогонадизмом при резистентности или непереносимости агонистов дофамина может применяться заместительная гормональная терапия. При необходимости приема гормональных контрацептивов для системного применения с целью контрацепции возможно использование препаратов, содержащих не более 30 мг эстрогенов совместно с агонистами дофамина. У мужчин с микропролактиномой, гиперпролактинемией и гипогонадизмом, не заинтересованных в фертильности, при резистентности или непереносимости агонистов дофамина может применяться терапия андрогенами [46][49–51].
3.2 Лечение гиперпролактинемии неопухолевого генеза
Введение: при неопухолевой гиперпролактинемии первоочередным является лечение патологического состояния, вызывающего повышение уровня пролактина.
- В случае сохранения стойкой гиперпролактинемии неопухолевого генеза рекомендуется рассмотрение вопроса о назначении терапии агонистами дофамина [95][114].
Уровень убедительности рекомендаций C (уровень достоверности доказательств — 5)
Комментарий: при лечении пациентов с идиопатической гиперпролактинемией тактику ведения следует определять индивидуально в зависимости от целей лечения конкретного пациента.
3.3 Лечение ятрогенной гиперпролактинемии
Введение: лечение ятрогенной гиперпролактинемии целесообразно начинать с прекращения приема препарата, ассоциированного с повышением уровня пролактина в крови. Если отмена терапии неприемлема, следует оценить возможность применения альтернативных препаратов.
- При невозможности отмены или замены лекарственного средства, ассоциированного с повышением уровня пролактина в крови, рекомендовано рассмотреть целесообразность назначения агонистов дофамина после консультации с врачом-психиатром для оценки риска развития психозов [14][15][34].
Уровень убедительности рекомендаций С (уровень достоверности доказательств — 3)
Комментарий: на фоне приема агонистов дофамина у пациентов, имеющих нарушения психической сферы, возможно ухудшение состояния. Назначение агонистов дофамина при асимптоматической ятрогенной гиперпролактинемии нецелесообразно [35][36].
3.4 Хирургическое лечение пролактином
Введение: оперативное лечение не является методом выбора при пролактиномах. Проведение аденомэктомии рекомендуется пациентам с непереносимостью или резистентностью к консервативной терапии или при наличии абсолютных показаний [56][57].
Уровень убедительности рекомендаций С (уровень достоверности доказательств — 4)
Комментарии: показания к хирургическому лечению:
○ апоплексия гипофиза;
○ ликворея на фоне приема агонистов дофамина;
○ компрессия зрительного перекреста, сохраняющаяся на фоне медикаментозного лечения;
○ непереносимость медикаментозной терапии;
○ резистентность к терапии агонистами дофамина;
○ макроаденома у пациентов с психическими заболеваниями при наличии противопоказаний к назначению агонистов дофамина.
Выполнение аденомэктомий целесообразно только в специализированных лечебных учреждениях с высококвалифицированным хирургическим персоналом. Рецидив после хирургического лечения реже встречается при микроаденомах, при макропролактиномах достигает 50% [58][59][115].
3.5 Лучевая терапия
Введение: лучевая терапия не является методом выбора лечения гиперпролактинемии опухолевого генеза.
- Проведение лучевой терапии рекомендуется при необходимости воздействия на остаточную ткань опухоли при невозможности проведения радикальной операции в случаях непереносимости или резистентности к лечению агонистами дофамина, при агрессивных пролактиномах или пролактокарциномах [65–71].
Уровень убедительности рекомендаций С (уровень достоверности доказательств — 4)
3.6 Лечение пролактином, резистентных к агонистам дофамина
Введение: резистентность опухоли к лечению агонистами дофамина наблюдается при отсутствии нормализации уровня пролактина крови и/или отсутствии уменьшения объема аденомы на 50% и более от исходного на фоне приема максимально переносимых доз агонистов дофамина, но не менее 15 мг/сутки бромокриптина** или 3 мг/неделю каберголина, в течение не менее 6 месяцев. Полная резистентность проявляется отсутствием какого-либо значимого эффекта от назначения агонистов дофамина, частичная наблюдается при снижении секреции пролактина без нормализации его уровня или уменьшения размеров аденомы, но менее 50% исходного.
- У пациентов с резистентными или частично резистентными пролактиномами перед рассмотрением вопроса о хирургическом вмешательстве рекомендуется увеличение доз агонистов дофамина до максимально переносимых [52][54][55].
Уровень убедительности рекомендаций С (уровень достоверности доказательств — 4)
Комментарий: резистентность к агонистам дофамина встречается у пациентов с микро- и макропролактиномой примерно в 5 и 20% соответственно. Как правило, резистентные пролактиномы чаще встречаются у мужчин.
- При непереносимости бромокриптина** рекомендуется его замена на каберголин или другой агонист дофамина [1][16][43].
Уровень убедительности рекомендаций В (уровень достоверности доказательств — 2)
Комментарий: в случае сохранения гиперпролактинемии после оперативного вмешательства возможно возобновление медикаментозной терапии агонистами дофамина с начальных доз.
3.7 Лечение злокачественных пролактином
Введение: злокачественная пролактинома характеризуется метастатическим распространением в центральной нервной системе и за ее пределами, встречается довольно редко. На текущий момент нет достоверных патологических маркеров, позволяющих оценить злокачественный потенциал опухоли, однако об агрессивности объемного образования может свидетельствовать наличие множественных митозов, ядерной атипии, положительная реакция на иммуномаркеры р53, Ki-67>3%. Описаны клинические примеры положительных эффектов применения #темозоломида*. Данный препарат снижает уровень пролактина и замедляет рост опухоли, не экспрессирующей метилгуанин-ДНК-метилтрансферазу. #Темозоломид* назначают перорально в дозе 150–200 мг/м2, ежедневно 5 дней подряд каждые 28 дней.
- #Темозоломид* рекомендуется в качестве препарата выбора для лечения пролактокарцином [60][64].
Уровень убедительности рекомендаций C (уровень достоверности доказательств — 4)
Комментарий: смертность пациентов с пролактокарциномами после выявления метастазов составляет более 40% в течение первого года от постановки диагноза. Химиотерапия, включающая такие препараты как прокарбазин*, винкристин*, цисплатин* и этопозид*, малоэффективна.
3.8 Ведение пациенток с пролактиномами во время беременности
Введение: при беременности уровень пролактина в норме начинает возрастать с первого триместра и сопровождается гиперплазией и гипертрофией лактотрофов. Таким образом, повышение уровня пролактина после отмены агонистов дофамина в начале беременности и далее объективно не отражает изменения размеров опухоли или ее гормональной активности.
- Измерение уровня пролактина у беременных женщин с пролактиномами с целью оценки функциональной активности аденомы в период гестации проводить не рекомендуется [16][81–85].
Уровень убедительности рекомендаций С (уровень достоверности доказательств — 4)
Комментарий: c целью динамического контроля беременным женщинам с пролактиномами показано наблюдение врача-акушера-гинеколога, врача-эндокринолога и врача-офтальмолога. Пациенткам с микроаденомами показано клиническое обследование, включающее в себя сбор жалоб, осмотр врача-эндокринолога и врача-офтальмолога с проведением периметрии 1 раз в триместр, пациенткам с макропролактиномами — 1 раз в месяц.
- При подтверждении факта наступления беременности терапию агонистами дофамина рекомендовано отменить [13][75][76].
Уровень убедительности рекомендаций С (уровень достоверности доказательств — 5)
- Беременным пациенткам с опухолевым генезом гиперпролактинемии не рекомендуется рутинное проведение МРТ головного мозга [81][84][86].
Уровень убедительности рекомендаций С (уровень достоверности доказательств — 5)
- При подозрении на рост объемного образования рекомендовано проведение МРТ головного мозга без контрастирования [73][86].
Уровень убедительности рекомендаций A (уровень достоверности доказательств — 2)
Комментарий: клиническими проявлениями роста новообразования гипофиза являются головная боль, нарушения полей зрения, очаговая неврологическая симптоматика.
- При выявлении роста опухоли по данным МРТ головного мозга рекомендуется возобновить терапию агонистами дофамина (бромокриптин**, каберголин) во время беременности [77][78][79][80][87].
Уровень убедительности рекомендаций С (уровень достоверности доказательств — 5)
Комментарий: целесообразно возобновление терапии агонистом дофамина, который был использован до наступления беременности. В исследованиях, посвященных безопасности применения агонистов дофамина (каберголин, бромокриптин**) во время беременности, не было отмечено увеличения частоты врожденных пороков развития или самопроизвольных выкидышей [116][117]. Хинаголид имеет низкий уровень безопасности, в связи с чем его использование при беременности нецелесообразно [79].
3.9 Хирургическое лечение в течение беременности
Введение: при увеличении объема опухоли на фоне терапии агонистами дофамина необходимо рассмотреть вопрос о проведении оперативного лечения.
- Проведение транссфеноидальной аденомэктомии при отсутствии ответа на медикаментозное лечение и прогрессивном снижении зрения рекомендовано во втором триместре беременности [90–93].
Уровень убедительности рекомендаций С (уровень достоверности доказательств — 5)
3.10 Тактика ведения пациенток с гиперпролактинемией после родоразрешения
Введение: в литературе отсутствуют данные, указывающие на прогрессирование аденом во время грудного вскармливания. При отсутствии клинических признаков роста аденомы во время беременности грудное вскармливание не противопоказано.
- С целью профилактики избыточной стимуляции лактотрофов рекомендовано не превышать продолжительность грудного вскармливания более 12 месяцев [94].
Уровень убедительности рекомендаций C (уровень достоверности доказательств — 5)
Комментарий: в ряде случаев после беременности наблюдается спонтанная ремиссия заболевания, в возобновлении лечения такие пациентки не нуждаются, однако дальнейшее наблюдение следует проводить минимум в течение 5 лет. Измерение пролактина с целью оценки необходимости возобновления терапии агонистами дофамина следует проводить через 6–8 недель после родов или окончания лактации
3.11 Ведение пациенток с пролактиномами в постменопаузе
- Пациенткам с макропролактиномами после наступления менопаузы рекомендуется продолжение терапии агонистами дофамина [75][76].
Уровень убедительности рекомендаций С (уровень достоверности доказательств-4)
Комментарий: у пациенток с микропролактиномами после наступления менопаузы возможна отмена терапии с дальнейшим динамическим мониторингом уровня пролактина для оценки риска увеличения размеров аденомы в течение 5 лет.
4. МЕДИЦИНСКАЯ РЕАБИЛИТАЦИЯ И САНАТОРНО-КУРОРТНОЕ ЛЕЧЕНИЕ, МЕДИЦИНСКИЕ ПОКАЗАНИЯ И ПРОТИВОПОКАЗАНИЯ К ПРИМЕНЕНИЮ МЕТОДОВ МЕДИЦИНСКОЙ РЕАБИЛИТАЦИИ, В ТОМ ЧИСЛЕ ОСНОВАННЫХ НА ИСПОЛЬЗОВАНИИ ПРИРОДНЫХ ЛЕЧЕБНЫХ ФАКТОРОВ
Специфических реабилитационных мероприятий в отношении пациентов c гиперпролактинемией не разработано.
5. ПРОФИЛАКТИКА И ДИСПАНСЕРНОЕ НАБЛЮДЕНИЕ, МЕДИЦИНСКИЕ ПОКАЗАНИЯ И ПРОТИВОПОКАЗАНИЯ К ПРИМЕНЕНИЮ МЕТОДОВ ПРОФИЛАКТИКИ
Диспансерное наблюдение пациентов с гиперпролактинемией при отсутствии показаний к оперативному лечению заключается в клинико-лабораторном мониторинге, определяемом индивидуально в зависимости от целей лечения конкретного пациента. Специфических мер профилактики гиперпролактинемии не разработано.
6. ОРГАНИЗАЦИЯ ОКАЗАНИЯ МЕДИЦИНСКОЙ ПОМОЩИ
Показаниями к плановой госпитализации являются:
○ появление симптомов, обусловленных увеличением размеров аденомы гипофиза;
○ проведение лабораторного обследования для оценки функции гипофиза;
○ наличие пролактиномы, резистентной к консервативному лечению.
Показаниями к экстренной госпитализации являются:
○ острая потеря зрения;
○ апоплексия гипофиза с расстройствами зрения;
○ нарушение ликворооттока, гидроцефалия и внутричерепная гипертензия, ликворея.
Показаниями к выписке пациента из стационара являются:
○ стойкое улучшение состояния, когда пациент может без ущерба для здоровья продолжить лечение в амбулаторно-поликлиническом учреждении или в домашних условиях;
○ необходимость перевода пациента в другую организацию здравоохранения;
○ грубое нарушение пациентом пребывания в стационаре;
○ письменное требование пациента или его законного представителя, если выписка не угрожает жизни и не представляет опасности для окружающих; необходимо разрешение главного врача лечебного учреждения или его заместителя по лечебной работе.
7. ДОПОЛНИТЕЛЬНАЯ ИНФОРМАЦИЯ (В ТОМ ЧИСЛЕ ФАКТОРЫ, ВЛИЯЮЩИЕ НА ИСХОД ЗАБОЛЕВАНИЯ ИЛИ СОСТОЯНИЯ)
Наибольшее влияние на эффективность лечения гиперпролактинемии оказывает приверженность пациента методу лечения, определенного врачом. Продолжительность и последовательность терапии, преемственность между врачами хирургического и терапевтического профилей изложены в разделе «Лечение, включая медикаментозную и немедикаментозную терапии, диетотерапию, обезболивание, медицинские показания и противопоказания к применению методов лечения».
Критерии оценки качества медицинской помощи
№ |
Критерии качества |
Оценка выполнения (да/нет) |
1 |
Двукратное определение уровня пролактина сыворотки крови |
Да/нет |
2 |
Исключение феномена макропролактинемии в случае выявления уровня пролактина, превышающего референсные значения и при отсутствии клинических проявлений гиперпролактинемии |
Да/нет |
3 |
МРТ головного мозга при подозрении на наличие гиперпролактинемии вследствие объемного образования |
Да/нет |
4 |
Назначение терапии агонистами дофамина при симптоматической гиперпролактинемии |
Да/нет |
ПРИЛОЖЕНИЕ А1.
СОСТАВ РАБОЧЕЙ ГРУППЫ ПО РАЗРАБОТКЕ И ПЕРЕСМОТРУ КЛИНИЧЕСКИХ РЕКОМЕНДАЦИЙ
- Дедов И.И. — академик РАН, главный внештатный специалист эндокринолог Министерства здравоохранения Российской Федерации, президент ФГБУ «НМИЦ эндокринологии» Минздрава России, президент ОО «Российская ассоциация эндокринологов».
- Мельниченко Г.А. — академик РАН, заместитель директора по научной работе ФГБУ «НМИЦ эндокринологии» Минздрава России; председатель Московской ассоциации эндокринологов, вице-президент ОО «Российская ассоциация эндокринологов».
- Дзеранова Л.К. — д.м.н., главный научный сотрудник отделения нейроэндокринологии ФГБУ «НМИЦ эндокринологии» Минздрава России.
- Андреева Е.Н. — д.м.н., директор Института репродуктивной медицины ФГБУ «НМИЦ эндокринологии» Минздрава России, профессор кафедры репродуктивной медицины и хирургии ГБОУ ВПО «Московский государственный медико-стоматологический университет им. А.И. Евдокимова», президент Международной Ассоциации акушеров-гинекологов и эндокринологов.
- Гринева Е.Н. — д.м.н., профессор, директор Института эндокринологии, главный научный сотрудник НИЛ нейроэндокринологии, заведующий кафедрой эндокринологии Института медицинского образования ФГБУ «Северо-Западный федеральный медицинский исследовательский центр им. В.А. Алмазова» Минздрава России, главный внештатный специалист эндокринолог по Северо-Западному федеральному округу.
- Марова Е.И. — д.м.н., профессор кафедры эндокринологии ФГБУ «НМИЦ эндокринологии» Минздрава России.
- Мокрышева Н.Г. — член-корреспондент РАН, профессор, директор ФГБУ «НМИЦ эндокринологии» Минздрава России, заведующая кафедрой персонализированной и трансляционной медицины.
- Пигарова Е.А. — д.м.н., ведущий научный сотрудник отделения нейроэндокринологии ФГБУ «НМИЦ эндокринологии» Минздрава России, зам. директора — директор Института высшего и дополнительного профессионального образования.
- Воротникова С.Ю. — к.м.н., врач-эндокринолог отделения нейроэндокринологии ФГБУ «НМИЦ эндокринологии» Минздрава России, руководитель отдела кадрового обеспечения координационного совета по профилю «эндокринологии».
- Федорова Н.С. — к.м.н., врач-эндокринолог отделения нейроэндокринологии ФГБУ «НМИЦ эндокринологии» Минздрава России.
- Шутова А.С. — врач-эндокринолог, аспирант отделения нейроэндокринологии ФГБУ «НМИЦ эндокринологии» Минздрава России.
- Пржиялковская Е.Г. — к.м.н., врач-эндокринолог, заведующая отделением нейроэндокринологии ФГБУ «НМИЦ эндокринологии» Минздрава России
- Иловайская И.А. — д.м.н., доцент, ведущий научный сотрудник отделения терапевтической эндокринологии ГБУЗ МО «Московский областной научно-исследовательский клинический институт им. М.Ф. Владимирского» Минздрава России.
- Романцова Т.И. — д.м.н., профессор кафедры эндокринологии ФГАОУ ВО Первый МГМУ им. И.М. Сеченова Минздрава России.
- Догадин С.А. — д.м.н., профессор кафедры внутренних болезней ГБОУ ВПО «Красноярский государственный медицинский университет им. В.Ф. Войно-Ясенецкого» МЗ РФ, зав. эндокринологическим центром КГБУЗ «Краевая клиническая больница» Минздрава Красноярского края.
- Суплотова Л.А. — д.м.н., профессор кафедры терапии с курсами эндокринологии, функциональной и ультразвуковой диагностики ФПК и ППС ВПО «Тюменский государственный медицинский университет» Минздрава России.
Конфликт интересов: авторы, эксперты и рецензенты не имели конфликта интересов при разработке данных клинических рекомендаций.
ПРИЛОЖЕНИЕ А2.
МЕТОДОЛОГИЯ РАЗРАБОТКИ КЛИНИЧЕСКИХ РЕКОМЕНДАЦИЙ
Клинические рекомендации по оказанию медицинской помощи пациентам с гиперпролактинемией составлены в соответствии с требованиями о разработке клинических рекомендаций медицинскими профессиональными некоммерческими организациями, часть 2 статьи 76 Федерального закона от 21.11.2011 г. № 323-ФЗ «Об основах охраны здоровья граждан в Российской Федерации», приказом Министерства здравоохранения Российской Федерации №103н от 28.02.2019 г. «Об утверждении порядка и сроков разработки клинических рекомендаций, их пересмотра, типовой формы клинических рекомендаций и требований к их структуре, составу и научной обоснованности включаемой в клинические рекомендации информации». Клинические рекомендации основаны на доказательном клиническом опыте, описывающем действия врача, по диагностике, дифференциальной диагностике, лечению пациентов с гиперпролактинемией.
Целевая аудитория данных клинических рекомендаций:
1.врачи-эндокринологи;
2.врачи-терапевты;
3.врачи общей практики (семейные врачи);
4.врачи-акушеры-гинекологи;
5.врачи других специальностей, занимающихся диагностикой и ведением пациентов с гиперпролактинемией.
Медицинским работникам следует придерживаться данных рекомендаций в процессе принятия клинических решений. В то же время, рекомендации не заменяют личную ответственность медицинских работников при принятии клинических решений с учетом индивидуальных особенностей пациентов и их пожеланий.
Таблица 3. Шкала оценки уровней достоверности доказательств (УДД) для методов диагностики (диагностических вмешательств)
Table 3. Scale for assessing the levels of certainty of evidence for diagnostic methods (diagnostic interventions)
УДД |
Расшифровка |
1 |
Систематические обзоры исследований с контролем референсным методом или систематический обзор рандомизированных клинических исследований с применением метаанализа |
2 |
Отдельные исследования с контролем референсным методом или отдельные рандомизированные клинические исследования и систематические обзоры исследований любого дизайна, за исключением рандомизированных клинических исследований с применением метаанализа |
3 |
Исследования без последовательного контроля референсным методом или исследования с референсным методом, не являющимся независимым от исследуемого метода или нерандомизированные сравнительные исследования, в том числе когортные исследования |
4 |
Несравнительные исследования, описание клинического случая |
5 |
Имеется лишь обоснование механизма действия или мнение экспертов |
Таблица 4. Шкала оценки уровней достоверности доказательств (УДД) для методов профилактики, лечения и реабилитации (профилактических, лечебных, реабилитационных вмешательств)
Table 4. Evidence Reliability Rating Scale for prevention, treatment and rehabilitation methods (preventive, curative, rehabilitative interventions)
УДД |
Расшифровка |
1 |
Систематический обзор РКИ с применением метаанализа |
2 |
Отдельные РКИ и систематические обзоры исследований любого дизайна, за исключением РКИ с применением метаанализа |
3 |
Нерандомизированные сравнительные исследования, в т.ч. когортные исследования |
4 |
Несравнительные исследования, описание клинического случая или серии случаев, исследования «случай-контроль» |
5 |
Имеется лишь обоснование механизма действия вмешательства (доклинические исследования) или мнение экспертов |
Таблица 5. Шкала оценки уровней убедительности рекомендаций (УУР) для методов профилактики, диагностики, лечения и реабилитации (профилактических, диагностических, лечебных, реабилитационных вмешательств)
Table 5. Scale for assessing the levels of persuasiveness of recommendations (RCR) for methods of prevention, diagnosis, treatment and rehabilitation (preventive, diagnostic, therapeutic, rehabilitation interventions)
УУР |
Расшифровка |
A |
Сильная рекомендация (все рассматриваемые критерии эффективности (исходы) являются важными, все исследования имеют высокое или удовлетворительное методологическое качество, их выводы по интересующим исходам являются согласованными) |
B |
Условная рекомендация (не все рассматриваемые критерии эффективности (исходы) являются важными, не все исследования имеют высокое или удовлетворительное методологическое качество и/или их выводы по интересующим исходам не являются согласованными) |
C |
Слабая рекомендация (отсутствие доказательств надлежащего качества (все рассматриваемые критерии эффективности (исходы) являются неважными, все исследования имеют низкое методологическое качество и их выводы по интересующим исходам не являются согласованными) |
Порядок обновления клинических рекомендаций.
Механизм обновления клинических рекомендаций предусматривает их систематическую актуализацию — не реже чем один раз в три года, а также при появлении новых данных с позиции доказательной медицины по вопросам диагностики, лечения, профилактики и реабилитации конкретных заболеваний, наличии обоснованных дополнений/замечаний к ранее утверждённым КР, но не чаще 1 раза в 6 месяцев.
ПРИЛОЖЕНИЕ А3.
СПРАВОЧНЫЕ МАТЕРИАЛЫ, ВКЛЮЧАЯ СООТВЕТСТВИЕ ПОКАЗАНИЙ К ПРИМЕНЕНИЮ И ПРОТИВОПОКАЗАНИЙ, СПОСОБОВ ПРИМЕНЕНИЯ И ДОЗ ЛЕКАРСТВЕННЫХ ПРЕПАРАТОВ, ИНСТРУКЦИИ ПО ПРИМЕНЕНИЮ ЛЕКАРСТВЕННОГО ПРЕПАРАТА
ПРИЛОЖЕНИЕ А3.1
ХАРАКТЕРИСТИКА ЛЕКАРСТВЕННЫХ ПРЕПАРАТОВ ДЛЯ ЛЕЧЕНИЯ
1. Каберголин
Химическое название:
1-[ (6-Аллилэрголин-8бета-ил)карбонил]-1-[ 3 (диметиламино)пропил]-3-этилмочевина.
Брутто-формула:
C26H37N5O2.
Фармакологическая группа вещества Каберголин:
○ Дофаминомиметики
Характеристика вещества каберголин:
белый порошок, растворим в этиловом спирте, хлороформе, N,N-диметилформамиде, слабо растворим в 0,1 н. соляной кислоте, незначительно растворим в н-гексане, нерастворим в воде.
Показания к применению вещества каберголин
Гиперпролактинемия, бесплодие и дисменорея на фоне гиперпродукции пролактина, недостаточность лютеиновой фазы, необходимость подавления послеродовой лактации, предменструальный синдром, доброкачественные заболевания молочных желез, доброкачественные узловые и/или кистозные изменения молочных желез, в т.ч. фиброзно-кистозная мастопатия; болезнь Паркинсона, паркинсонизм.
Противопоказания
Гиперчувствительность (в т.ч. к производным эргоалкалоидов), неконтролируемая артериальная гипертензия, симптомы нарушения функции сердца и дыхания вследствие фиброзных изменений или наличие таких симптомов в анамнезе.
Ограничения к применению
Артериальная гипертензия, связанная с беременностью (эклампсия, преэклампсия), одновременный прием антагонистов дофаминовых D2-рецепторов, средств, обладающих гипотензивным эффектом, нарушение функции печени, детский возраст (безопасность и эффективность не установлены).
Применение при беременности и кормлении грудью
При беременности следует применять с осторожностью, если ожидаемая польза для матери превышает потенциальный риск для плода (адекватных контролируемых исследований каберголина у беременных женщин не проводилось). Пациенток следует предупредить о необходимости информирования врача о планируемой, предполагаемой или состоявшейся беременности для решения вопроса о продолжении или прекращении терапии. Категория действия на плод по Food and drug administration (FDA) — B.
Побочные действия вещества каберголин
Со стороны нервной системы и органов чувств: головная боль 26%, головокружение 15%, вертиго 1%, парестезия 1%, сонливость 5%, депрессия 3%, утомляемость 7%, нарушение зрения 1%.
Со стороны сердечно-сосудистой системы и крови: ортостатическая гипотензия 4%.
Со стороны желудочно-кишечного тракта (ЖКТ): диспепсия 2%, тошнота 27%, рвота 2%, запор 10%, боль в животе 5%.
Прочие: приливы жара 1%, боль в молочных/грудных железах 1%, дисменорея 1%.
Взаимодействие
Не следует применять одновременно с антагонистами дофаминовых D2-рецепторов (производные фенотиазина, бутирофенона, тиоксантена, метоклопрамид*). Одновременный прием с препаратами, имеющими высокую степень связывания с белками плазмы, с малой вероятностью может влиять на связь каберголина с белками плазмы. Следует с осторожностью применять одновременно со средствами, обладающими гипотензивным эффектом.
Передозировка
Симптомы: заложенность носа, обморок, галлюцинации.
Лечение: симптоматическое, поддержание АД.
Способ применения и дозы
Внутрь, в начальной дозе 0,25 мг 2 раза в неделю. Возможно повышение дозы до 1 мг 2 раза в неделю (под контролем содержания пролактина в плазме). Дозу повышают не чаще, чем 1 раз в 4 недели.
2. Бромокриптин**
Химическое название:
(5’альфа)-2-Бром-12’-гидрокси-2’-(1-метилэтил)-5’-(2-метилпропил)эрготаман-3’,6’,18трион
Брутто-формула:
C32H40BrN5O5
Фармакологическая группа вещества Бромокриптин**:
○ Дофаминомиметики
Характеристика вещества Бромокриптин**:
полусинтетическое производное алкалоида спорыньи эргокриптина (2-бром-альфа-эргокриптин). Кристаллический порошок, очень мало растворим в воде, умеренно растворим в этаноле.
Показания к применению вещества бромокриптин**
Гиперпролактинемия, бесплодие и дисменорея на фоне гиперпродукции пролактина, недостаточность лютеиновой фазы, необходимость подавления послеродовой лактации, предменструальный синдром, акромегалия, доброкачественные заболевания молочных желез, доброкачественные узловые и/или кистозные изменения молочных желез, в т.ч. фиброзно-кистозная мастопатия; болезнь Паркинсона, паркинсонизм.
Противопоказания
Гиперчувствительность, гестоз, заболевания сердечно-сосудистой системы, артериальная гипо- или гипертензия, недавно перенесенный инфаркт миокарда, заболевания клапанного аппарата сердца в анамнезе, выраженное нарушение ритма, эндогенный психоз, печеночная недостаточность.
Ограничения к применению
Эрозивно-язвенные поражения ЖКТ, беременность (I триместр).
Применение при беременности и кормлении грудью
Категория действия на плод по FDA — B.
Побочные действия вещества бромокриптин**
Тошнота, рвота, сухость во рту, запор, снижение АД, головная боль, головокружение, сонливость, возбуждение, снижение остроты зрения, заложенность носа, аллергические реакции, судороги в икроножных мышцах; редко — ортостатическая гипотензия, коллапс.
Взаимодействие
Несовместим с препаратами, активирующими допаминергическую передачу в ЦНС (ингибиторами МАО) и алкоголем. Снижает эффект антипсихотических препаратов, пероральных контрацептивов, уменьшает акинезию, вызванную резерпином.
Передозировка
Симптомы: головная боль, галлюцинации, снижение АД.
Лечение: парентеральное введение метоклопрамида*.
Способ применения и дозы
Внутрь, во время еды. Режим дозирования устанавливают индивидуально, в зависимости от показаний. Обычно начальная разовая доза составляет 1,25–2,5 мг 1–3 раза в сутки. Средние терапевтические дозы при моно- и комбинированной терапии составляют 10–30 мг/сут.
Меры предосторожности вещества бромокриптин**
Рекомендуется периодический контроль АД, функции печени и почек. Перед началом лечения доброкачественных заболеваний молочных желез необходимо исключить наличие злокачественной опухоли той же локализации. С осторожностью назначают лицам, работа которых требует повышенного внимания и быстроты принятия решений.
ПРИЛОЖЕНИЕ Б.
АЛГОРИТМЫ ДЕЙСТВИЙ ВРАЧА
Алгоритмы действий врача
Doctor’s action plan
ПРИЛОЖЕНИЕ В.
ИНФОРМАЦИЯ ДЛЯ ПАЦИЕНТА
Пролактинома — это доброкачественная опухоль (аденома) гипофиза, синтезирующая в избытке гормон пролактин. Гипофиз — это маленькая железа в форме боба, расположенная в основании головного мозга, несколько позади носа и между ушами. Несмотря на небольшой размер, эта железа секретирует гормоны, которые оказывают влияние на весь организм. Не известно, что приводит к развитию пролактином, но они являются наиболее распространенным типом опухолей гипофиза у человека.
Пролактиномы растут очень медленно, а некоторые вообще не изменяются в размерах. Они редко бывают наследственными, поэтому вы с большей вероятностью не передадите эту опухоль своим детям. Пролактиномы чаще встречаются у женщин. Выделяют два вида пролактином: микропролактиномы, менее 1 см в диаметре, и макропролактиномы, которые больше по размеру, но встречаются реже. У мужчин чаще наблюдаются опухоли больших размеров. Симптомы опухоли могут быть связаны с избытком пролактина, а также с влиянием объема опухоли на окружающие структуры.
Повышенные уровни пролактина приводят к нарушению функционирования репродуктивной системы (гипогонадизму), поэтому некоторые проявления пролактиномы различаются у мужчин и женщин. У женщин — нерегулярный менструальный цикл (олигоменорея) или отсутствие менструаций (аменорея); выделение молозива/молока или молочных желез (галакторея) в отсутствии беременности или кормлении грудью; сухость во влагалище. У мужчин — эректильная дисфункция; уменьшение роста волос в гормонально чувствительных зонах (на лице, под мышками, на лобке); редко, увеличение грудных желез (гинекомастия). У обоих полов — низкая минеральная плотность кости; снижение интереса к половой активности; головные боли; нарушение зрения (двоение, сужение полей зрения); бесплодие; снижение продукции других гормонов гипофиза (гипопитуитаризм) в результате его сдавления опухолью. Женщины замечают симптомы заболевания раньше, чем мужчины, когда размер опухоли еще небольшой, так как обращают внимание на нарушение менструального цикла. Мужчины же замечают симптомы опухоли гораздо позже, когда она уже достигает значительных размеров, чтобы вызывать головные боли или зрительные нарушения.
Если у вас имеются симптомы, указывающие на наличие пролактиномы, доктор может рекомендовать следующие методы обследования:
○ анализы крови (гормональный анализ крови может выявить повышенную продукцию пролактина опухолью. Дополнительное определение активной фракции пролактина может потребоваться в случаях умеренного повышения уровня пролактина без четких симптомов заболевания. Гормональные тесты могут определить находятся ли другие гормоны в пределах нормальных значений. У женщин может также потребоваться проведение теста на беременность);
○ исследование головного мозга (ваш доктор может выявить опухоль гипофиза на снимке головного мозга, сделанном на магнитно-резонансном томографе);
○ оценка зрения (осмотр врача-офтальмолога поможет определить, повлиял ли рост опухоли на остроту и поля зрения).
Пролактиномы эффективно лечатся медикаментозно и чаще всего не требуют проведения оперативного лечения. В большинстве случаев для лечения пролактином применяются таблетированные препараты, относящиеся к группе агонистов дофамина, которые снижают продукцию пролактина и уменьшают размеры опухоли. Как правило, требуется длительное лечение такими препаратами. Данные лекарственные средства снижают уровень пролактина и могут уменьшить размеры опухоли у большинства (80- 90%) пациентов с пролактиномой. Наиболее распространенными побочными эффектами агонистов дофамина являются головокружение, тошнота, снижение артериального давления и заложенность носа. Побочные эффекты легко устранимы: доктор будет начинать лечение с маленьких доз с постепенным повышением; рекомендовать прием на ночь. Если медикаментозное лечение нормализует уровень пролактина в крови и уменьшает размеры опухоли, через некоторое время, которое определит врач, вы сможете уменьшить дозу препарата или прекратить его прием. Препараты для лечения пролактиномы считаются безопасными при беременности, но доктор, с большой вероятностью, будет рекомендовать отмену приема агонистов дофамина при ее наступлении, поскольку повышенный уровень пролактина является нормой для беременности, а основной целью приема препарата является восстановление способности к зачатию. Тем не менее если у вас пролактинома больших размеров, доктор может рекомендовать продолжить прием агонистов дофамина во время беременности для предотвращения осложнений, связанных с возможным продолженным ростом опухоли при отмене препарата. Во время беременности необходим осмотр окулиста с определением полей зрения для исключения роста опухоли. Если вы получаете лечение по поводу пролактиномы и хотите завести семью, обсудите эти планы с вашим доктором, прежде, чем забеременеете. Если медикаментозные средства лечения пролактином не работают или вы не можете их переносить, вам может быть показана операция по удалению опухоли гипофиза. Проведение оперативного лечения также требуется для исключения сдавления зрительных нервов.
Тип оперативного лечения зависит от размера и направления роста опухоли:
○ транссфеноидальная операция. При этой операции опухоль удаляется через нос. Проводится большинству пациентов с пролактиномой. Осложнения при этой операции встречаются редко, поскольку при операции не затрагиваются никакие другие области головного мозга;
○ транскраниальная операция. В некоторых случаях пролактином, когда имеется опухоль больших размеров, распространяющаяся в окружающие ткани головного мозга, транссфеноидальная операция может быть не эффективной. В таких ситуациях проводится операция транскраниальным доступом (краниотомия), когда доступ к опухоли осуществляется через верхнюю часть (свод) черепа.
Успех оперативного лечения напрямую зависит от размера и расположения опухоли и уровней пролактина до операции. Операция приводит к нормализации или снижению пролактина у превалирующего числа пациентов с маленькими опухолями гипофиза. Тем не менее большинство пролактином склонны к продолжению роста после хирургического лечения. У некоторых пациентов возможно только частичное удаление пролактиномы (при распространении в труднодоступные участки), поэтому после операции для контроля уровня пролактина может быть рекомендована медикаментозная терапия.
ПРИЛОЖЕНИЕ Г1-ГN.
ШКАЛЫ ОЦЕНКИ, ВОПРОСНИКИ И ДРУГИЕ ОЦЕНОЧНЫЕ ИНСТРУМЕНТЫ СОСТОЯНИЯ ПАЦИЕНТА, ПРИВЕДЕННЫЕ В КЛИНИЧЕСКИХ РЕКОМЕНДАЦИЯХ
Специфические опросники не разработаны, не используются.
Список литературы
1. Wang AT, Mullan RJ, Lane MA, et al. Treatment of hyperprolactinemia: A systematic review and meta-analysis. Syst Rev. 2006;1(1):1-12. doi: https://doi.org/10.1186/2046-4053-1-33
2. Melmed S, Casanueva FF, Hoffman AR, et al. Diagnosis and treatment of hyperprolactinemia: An endocrine society clinical practice guideline. J Clin Endocrinol Metab. 2011;96(2):273-288. doi: https://doi.org/10.1210/jc.2010-1692
3. Donadio F, Barbieri A, Angioni R, et al. Patients with macroprolactinaemia: Clinical and radiological features. Eur J Clin Invest. 2007;37(7):552-557. doi: https://doi.org/10.1111/j.1365-2362.2007.01823.x
4. Joseph McKenna T. Should macroprolactin be measured in all hyperprolactinaemic sera? Clin Endocrinol (Oxf ). 2009;71(4):466-469. doi: https://doi.org/10.1111/j.1365-2265.2009.03577.x
5. Schlechte J, Dolan K, Sherman B, et al. The natural history of untreated hyperprolactinemia: A prospective analysis. Obstet Gynecol Surv. 1989;44(9):684-685. doi: https://doi.org/10.1097/00006254-198909000-00016
6. Buchfelder M, Schlaffer SM, Zhao Y. The optimal surgical techniques for pituitary tumors. Best Pract Res Clin Endocrinol Metab. 2019;33(2):101299. doi: https://doi.org/10.1016/j.beem.2019.101299
7. Jones PS, Swearingen B. Intraoperative MRI for pituitary adenomas. Neurosurg Clin N Am. 2019;30(4):413-420. doi: https://doi.org/10.1016/j.nec.2019.05.003
8. Bayrak A, Saadat P, Mor E, et al. Pituitary imaging is indicated for the evaluation of hyperprolactinemia. Fertil Steril. 2005;84(1):181-185. doi: https://doi.org/10.1016/j.fertnstert.2005.01.102
9. Kinoshita M, Tanaka H, Arita H, et al. Pituitary-targeted dynamic contrast-enhanced multisection CT for detecting MR imaging–occult functional pituitary microadenoma. Am J Neuroradiol. 2015;36(5):904-908. doi: https://doi.org/10.3174/ajnr.A4220
10. Tosaka M, Nagaki T, Honda F, et al. Multi-slice computed tomographyassisted endoscopic transsphenoidal surgery for pituitary macroadenoma: A comparison with conventional microscopic transsphenoidal surgery. Neurol Res. 2015;37(11):951-958. doi: https://doi.org/10.1179/1743132815Y.0000000078
11. Buchfelder M, Schlaffer S. Imaging of pituitary pathology. American Journal of Neuroradiology. 2014;36:151-166. doi: https://doi.org/10.1016/B978-0-444-59602-4.00011-3
12. Casanueva FF, Molitch ME, Schlechte JA, et al. Guidelines of the Pituitary Society for the diagnosis and management of prolactinomas. Clin Endocrinol (Oxf ). 2006;65(2):265-273. doi: https://doi.org/10.1111/j.1365-2265.2006.02562.x
13. Molitch ME. Prolactinoma in pregnancy. Best Pract Res Clin Endocrinol Metab. 2011;25(6):885-896. doi: https://doi.org/10.1016/j.beem.2011.05.011
14. Yamamoto M, Uesugi T, Nakayama T. Dopamine agonists and cardiac valvulopathy in Parkinson disease: A case-control study. Neurology. 2006;67(7):1225-1229. doi: https://doi.org/10.1212/01.wnl.0000238508.68593.1d
15. Grigg J, Worsley R, Thew C, et al. Antipsychotic-induced hyperprolactinemia: synthesis of world-wide guidelines and integrated recommendations for assessment, management and future research. Psychopharmacology (Berl). 2017;234(22):3279-3297. doi: https://doi.org/10.1007/s00213-017-4730-6
16. Webster J. A comparative review of the tolerability profiles of dopamine agonists in the treatment of hyperprolactinaemia and inhibition of lactation. Drug Saf. 1996;14(4):228-238. doi: https://doi.org/10.2165/00002018-199614040-00003
17. Verhelst J, Abs R, Maiter D, et al. Cabergoline in the treatment of hyperprolactinemia: A study in 455 patients. J Clin Endocrinol Metab. 1999;84(7):2518-2522. doi: https://doi.org/10.1210/jcem.84.7.5810
18. Wakil A, Rigby AS, Clark AL, et al. Low dose cabergoline for hyperprolactinaemia is not associated with clinically significant valvular heart disease. Eur J Endocrinol. 2008;159(4):11-14. doi: https://doi.org/10.1530/EJE-08-0365
19. Vallette S, Serri K, Rivera J, et al. Long-term cabergoline therapy is not associated with valvular heart disease in patients with prolactinomas. Pituitary. 2009;12(3):153-157. doi: https://doi.org/10.1007/s11102-008-0134-2
20. Herring N, Szmigielski C, Becher H, et al. Valvular heart disease and the use of cabergoline for the treatment of prolactinoma. Clin Endocrinol (Oxf). 2009;70(1):104-108. doi: https://doi.org/10.1111/j.1365-2265.2008.03458.x
21. Devin JK, Lakhani VT, Byrd BF, Blevins LS. Prevalence of valvular heart disease in a cohort of patients taking cabergoline for management of hyperprolactinemia. Endocr Pract. 2008;14(6):672-677. doi: https://doi.org/10.4158/EP.14.6.672
22. Lafeber M, Stades AME, Valk GD, et al. Absence of major fibrotic adverse events in hyperprolactinemic patients treated with cabergoline. Eur J Endocrinol. 2010;162(4):667-675. doi: https://doi.org/10.1530/EJE-09-0989
23. Tan T, Cabrita IZ, Hensman D, et al. Assessment of cardiac valve dysfunction in patients receiving cabergoline treatment for hyperprolactinaemia. Clin Endocrinol (Oxf). 2010;73(3):369-374. doi: https://doi.org/10.1111/j.1365-2265.2010.03827.x
24. Drake WM, Stiles CE, Howlett TA, et al. A cross-sectional study of the prevalence of cardiac valvular abnormalities in hyperprolactinemic patients treated with ergot-derived dopamine agonists. J Clin Endocrinol Metab. 2014;99(1):90-96. doi: https://doi.org/10.1210/jc.2013-2254
25. Auriemma RS, Pivonello R, Perone Y, et al. Safety of long-term treatment with cabergoline on cardiac valve disease in patients with prolactinomas. Eur J Endocrinol. 2013;169(3):359-366. doi: https://doi.org/10.1530/EJE-13-0231
26. Salvatori R. Dopamine agonist withdrawal in hyperprolactinemia: when and how. Endocrine. 2018;59(1):4-6. doi: https://doi.org/10.1007/s12020-017-1469-0
27. Xia MY, Lou XH, Lin SJ, Wu ZB. Optimal timing of dopamine agonist withdrawal in patients with hyperprolactinemia: a systematic review and meta-analysis. Endocrine. 2018;59(1):50-61. doi: https://doi.org/10.1007/s12020-017-1444-9
28. Colao A, Di Sarno A, Cappabianca P, et al. Withdrawal of long-term cabergoline therapy for tumoral and nontumoral hyperprolactinemia. N Engl J Med. 2003;349(21):2023-2033. doi: https://doi.org/10.1056/NEJMoa022657
29. Biswas M, Smith J, Jadon D, et al. Long-term remission following withdrawal of dopamine agonist therapy in subjects with microprolactinomas. Clin Endocrinol (Oxf). 2005;63(1):26-31. doi: https://doi.org/10.1111/j.1365-2265.2005.02293.x
30. Dekkers OM, Lagro J, Burman P, et al. Recurrence of hyperprolactinemia after withdrawal of dopamine agonists: Systematic review and meta-analysis. J Clin Endocrinol Metab. 2010;95(1):43-51. doi: https://doi.org/10.1210/jc.2009-1238
31. Passos VQ, Souza JJS, Musolino NRC, Bronstein MD. Long-term follow-up of prolactinomas: Normoprolactinemia after bromocriptine withdrawal. J Clin Endocrinol Metab. 2002;87(8):3578-3582. doi: https://doi.org/10.1210/jcem.87.8.8722
32. Kwancharoen R, Auriemma RS, Yenokyan G, et al. Second attempt to withdraw cabergoline in prolactinomas: a pilot study. Pituitary. 2014;17(5):451-456. doi: https://doi.org/10.1007/s11102-013-0525-x
33. Vilar L, Albuquerque JL, Gadelha PS, et al. Second attempt of cabergoline withdrawal in patients with prolactinomas after a failed first attempt: Is it worthwhile? Front Endocrinol (Lausanne). 2015;6(5):151-166. doi: https://doi.org/10.3389/fendo.2015.00011
34. Carroll RW, Christodoulou P, Baynes KCR, Kahn DA. Hyperprolactinemia in a patient with a pituitary adenoma receiving antipsychotic drug therapy. J Psychiatr Pract. 2012;18(2):126-129. doi: https://doi.org/10.1097/01.pra.0000413279.95843.b5
35. Dogansen SC, Cikrikcili U, Oruk G, et al. Dopamine agonistinduced impulse control disorders in patients with prolactinoma: A cross-sectional multicenter study. J Clin Endocrinol Metab. 2019;104(7):2527-2534. doi: https://doi.org/10.1210/jc.2018-02202
36. Barake M, Evins AE, Stoeckel L, et al. Investigation of impulsivity in patients on dopamine agonist therapy for hyperprolactinemia: A pilot study. Pituitary. 2014;17(2):150-156. doi: https://doi.org/10.1007/s11102-013-0480-6
37. Bushe C, Yeomans D, Floyd T, Smith SM. Categorical prevalence and severity of hyperprolactinaemia in two UK cohorts of patients with severe mental illness during treatment with antipsychotics. J Psychopharmacol. 2008;22(S2):56-62. doi: https://doi.org/10.1177/0269881107088436
38. David SR, Taylor CC, Kinon BJ, Breier A. The effects of olanzapine, risperidone, and haloperidol on plasma prolactin levels in patients with schizophrenia. Clin Ther. 2000;22(9):1085-1096. doi: https://doi.org/10.1016/S0149-2918(00)80086-7
39. Molitch ME. Drugs and prolactin. Pituitary. 2008;11(2):209-218. doi: https://doi.org/10.1007/s11102-008-0106-6
40. Ajmal A, Joffe H, Nachtigall LB. Psychotropic-induced hyperprolactinemia: A clinical review. Psychosomatics. 2014;55(1):29-36. doi: https://doi.org/10.1016/j.psym.2013.08.008
41. Bhasin S, Cunningham GR, Hayes FJ, et al. Testosterone therapy in adult men with androgen deficiency syndromes: An endocrine society clinical practice guideline. J Clin Endocrinol Metab. 2006;91(6):1995-2010. doi: https://doi.org/10.1210/jc.2005-2847
42. Miyagawa Y, Tsujimura A, Matsumiya K, et al. Outcome of gonadotropin therapy for male hypogonadotropic hypogonadism at university affiliated male infertility centers: A 30-year retrospective study. J Urol. 2005;173(6):2072-2075. doi: https://doi.org/10.1097/01.ju.0000158133.09197.f4
43. Williams MH. Drugs five years later. Ann Intern Med. 1981;95(4):464. doi: https://doi.org/10.7326/0003-4819-95-4-464
44. Sisam DA, Sheehan JP, Sheeler LR. The natural history of untreated microprolactinomas. Fertil Steril. 1987;48(1):67-71. doi: https://doi.org/10.1016/S0015-0282(16)59292-9
45. Aden U, Jung-Hoffmann C, Kuhl H. A randomized crossover study on various hormonal parameters of two triphasic oral contraceptives. Contraception. 1998;58(2):75-81. doi: https://doi.org/10.1016/S0010-7824(98)00071-7
46. Christin-Maître S, Delemer B, Touraine P, Young J. Prolactinoma and estrogens: pregnancy, contraception and hormonal replacement therapy. Ann Endocrinol (Paris). 2007;68(2-3):106-112. doi: https://doi.org/10.1016/j.ando.2007.03.008
47. Alvarez-Tutor E, Forga-Llenas L, Rodriguez-Erdozain R, et al. Persistent increase of PRL after oral contraceptive treatment. Alterations in dopaminergic regulation as possible etiology. Arch Gynecol Obstet. 1999;263(1-2):45-50. doi: https://doi.org/10.1007/s004040050261
48. Testa G, Vegetti W, Motta T, et al. Two-year treatment with oral contraceptives in hyperprolactinemic patients. Contraception. 1998;58(2):69-73. doi: https://doi.org/10.1016/S0010-7824(98)00069-9
49. Fraietta R, Zylberstejn DS, Esteves SC. Hypogonadotropic hypogonadism revisited. Clinics. 2013;68(S1):81-88. doi: https://doi.org/10.6061/clinics/2013(Sup01)09
50. Auriemma RS, Galdiero M, Vitale P, et al. Effect of chronic cabergoline treatment and testosterone replacement on metabolism in male patients with prolactinomas. Neuroendocrinology. 2015;101(1):66-81. doi: https://doi.org/10.1159/000371851
51. Molitch ME. Management of medically refractory prolactinoma. J Neurooncol. 2014;117(3):421-428. doi: https://doi.org/10.1007/s11060-013-1270-8
52. Molitch ME. Dopamine resistance of prolactinomas. Pituitary 2003;6(1):19-27. doi: https://doi.org/10.1023/A:1026225625897
53. Salti IS, Mufarrij IS, Opitz JM. Familial cushing disease. Am J Med Genet. 1981;8(1):91-94. doi: https://doi.org/10.1002/ajmg.1320080111
54. Maiter D. Management of dopamine agonist-resistant prolactinoma. Neuroendocrinology. 2019;109(1):42-50. doi: https://doi.org/10.1159/000495775
55. Colao A, Di Sarno A, Sarnacchiaro F, et al. Prolactinomas resistant to standard dopamine agonists respond to chronic cabergoline treatment. J Clin Endocrinol Metab. 1997;82(3):876-883. doi: https://doi.org/10.1210/jcem.82.3.3822
56. Losa M, Mortini P, Barzaghi R, et al. Surgical treatment of prolactinsecreting pituitary adenomas: Early results and long-term outcome. J Clin Endocrinol Metab. 2002;87(7):3180-3186. doi: https://doi.org/10.1210/jcem.87.7.8645
57. Melmed S, Casanueva FF, Hoffman AR, et al. Diagnosis and treatment of hyperprolactinemia: An endocrine society clinical practice guideline. J Clin Endocrinol Metab. 2011;96(2):273-288. doi: https://doi.org/10.1210/jc.2010-1692
58. Qu X, Wang M, Wang G, et al. Surgical outcomes and prognostic factors of transsphenoidal surgery for prolactinoma in men: A singlecenter experience with 87 consecutive cases. Eur J Endocrinol. 2011;164(4):499-504. doi: https://doi.org/10.1530/EJE-10-0961
59. Song Y-J, Chen M-T, Lian W, et al. Surgical treatment for male prolactinoma. Medicine (Baltimore). 2017;96(2):e5833. doi: https://doi.org/10.1097/MD.0000000000005833
60. Lim S, Shahinian H, Maya MM, et al. Temozolomide: a novel treatment for pituitary carcinoma. Lancet Oncol. 2006;7(6):518-520. doi: https://doi.org/10.1016/S1470-2045(06)70728-8
61. McCormack AI, McDonald KL, Gill AJ, et al. Low O6- methylguanine-DNA methyltransferase (MGMT) expression and response to temozolomide in aggressive pituitary tumours. Clin Endocrinol (Oxf ). 2009;71(2):226-233. doi: https://doi.org/10.1111/j.1365-2265.2008.03487.x
62. Hagen C, Schroeder HD, Hansen S, et al. Temozolomide treatment of a pituitary carcinoma and two pituitary macroadenomas resistant to conventional therapy. Eur J Endocrinol. 2009;161(4):631-637. doi: https://doi.org/10.1530/EJE-09-0389
63. Kovacs K, Horvath E, Syro LV, et al. Temozolomide therapy in a man with an aggressive prolactin-secreting pituitary neoplasm: morphological findings. Hum Pathol. 2007;38(1):185-189. doi: https://doi.org/10.1016/j.humpath.2006.07.014
64. Bush ZM, Longtine JA, Cunningham T, et al. Temozolomide treatment for aggressive pituitary tumors: Correlation of clinical outcome with O6-methylguanine methyltransferase (MGMT) promoter methylation and expression. J Clin Endocrinol Metab. 2010;95(11):280-290. doi: https://doi.org/10.1210/jc.2010-0441
65. Sheehan JP, Pouratian N, Steiner L, et al. Gamma knife surgery for pituitary adenomas: Factors related to radiological and endocrine outcomes: Clinical article. J Neurosurg. 2011;114(2):303-309. doi: https://doi.org/10.3171/2010.5.JNS091635
66. Erridge SC, Conkey DS, Stockton D, et al. Radiotherapy for pituitary adenomas: Long-term efficacy and toxicity. Radiother Oncol. 2009;93(3):597-601. doi: https://doi.org/10.1016/j.radonc.2009.09.011
67. Ronson BB, Schulte RW, Han KP, et al. Fractionated proton beam irradiation of pituitary adenomas. Int J Radiat Oncol Biol Phys. 2006;64(2):425-434. doi: https://doi.org/10.1016/j.ijrobp.2005.07.978
68. Pouratian N, Sheehan J, Jagannathan J, et al. Gamma knife radiosurgery for medically and surgically refractory prolactinomas. Neurosurgery. 2006;59(2):255-264. doi: https://doi.org/10.1227/01.NEU.0000223445.22938.BD
69. Castinetti F, Nagai M, Morange I, et al. Long-term results of stereotactic radiosurgery in secretory pituitary adenomas. J Clin Endocrinol Metab. 2009;94(9):3400-3407. doi: https://doi.org/10.1210/jc.2008-2772
70. Ježková J, Hána V, Kršek M, et al. Use of the Leksell gamma knife in the treatment of prolactinoma patients. Clin Endocrinol (Oxf ). 2009;70(5):732-741. doi: https://doi.org/10.1111/j.1365-2265.2008.03384.x
71. Tsang RW, Brierley JD, Panzarella T, et al. Role of radiation therapy in clinical hormonally-active pituitary adenomas. Radiother Oncol. 1996;41(1):45-53. doi: https://doi.org/10.1016/S0167-8140(96)91807-1
72. Gemzell C, Wang CF. Outcome of pregnancy in women with pituitary adenoma. Fertil Steril. 1979;31(4):363-372. doi: https://doi.org/10.1016/s0015-0282(16)43929-4
73. Kupersmith MJ, Rosenberg C, Kleinberg D. Visual loss in pregnant women with pituitary adenomas. Obstet Gynecol Surv. 1995;50(3):199-201. doi: https://doi.org/10.1097/00006254-199503000-00020
74. Gillam MP, Molitch ME, Lombardi G, Colao A. Advances in the treatment of prolactinomas. Endocr Rev. 2006;27(5):485-534. doi: https://doi.org/10.1210/er.2005-9998
75. Pekić S, Medic Stojanoska M, Popovic V. Hyperprolactinemia/ prolactinomas in the postmenopausal period: Challenges in diagnosis and management. Neuroendocrinology. 2019;109(1):28-33. doi: https://doi.org/10.1159/000494725
76. Santharam S, Fountas A, Tampourlou M, et al. Impact of menopause on outcomes in prolactinomas after dopamine agonist treatment withdrawal. Clin Endocrinol (Oxf ). 2018;89(3):346-353. doi: https://doi.org/10.1111/cen.13765
77. Colao A, Abs R, Bárcena DG, et al. Pregnancy outcomes following cabergoline treatment: Extended results from a 12-year observational study. Clin Endocrinol (Oxf ). 2008;68(1):66-71. doi: https://doi.org/10.1111/j.1365-2265.2007.03000.x
78. Robert E, Musatti L, Piscitelli G, Ferrari CI. Pregnancy outcome after treatment with the ergot derivative, cabergoline. Reprod Toxicol. 1996;10(4):333-337. doi: https://doi.org/10.1016/0890-6238(96)00063-9
79. Glezer A, Bronstein MD. Prolactinomas in pregnancy: considerations before conception and during pregnancy. Pituitary. 2020;23(1):65-69. doi: https://doi.org/10.1007/s11102-019-01010-5
80. Levin G, Rottenstreich A. Prolactin, prolactin disorders, and dopamine agonists during pregnancy. Hormones. 2019;18(2):137-139. doi: https://doi.org/10.1007/s42000-018-0071-z
81. Bronstein MD. Prolactinomas and pregnancy. Pituitary. 2005;8(1):31-38. doi: https://doi.org/10.1007/s11102-005-5083-4
82. Rigg LA, Lein A, Yen SSC. Pattern of increase in circulating prolactin levels during human gestation. Am J Obstet Gynecol. 1977;129(4):454-456. doi: https://doi.org/10.1016/0002-9378(77)90594-4
83. Gonzalez JG, Elizondo G, Saldivar D, et al. Pituitary gland growth during normal pregnancy: An in Vivo study using magnetic resonance imaging. Am J Med. 1988;85(2):217-220. doi: https://doi.org/10.1016/S0002-9343(88)80346-2
84. Daly AF, Beckers A. Update on the treatment of pituitary adenomas: Familial and genetic considerations. Acta Clin Belg. 2008;63(6):418-424. doi: https://doi.org/10.1179/acb.2008.086
85. Crosignani PG, Mattei AM, Severini V, et al. Long-term effects of time, medical treatment and pregnancy in 176 hyperprolactinemic women. Eur J Obstet Gynecol Reprod Biol. 1992;44(3):175-180. doi: https://doi.org/10.1016/0028-2243(92)90094-F
86. Molitch ME. Pituitary disorders during pregnancy. Endocrinol Metab Clin North Am. 2006;35(1):99-116. doi: https://doi.org/10.1016/j.ecl.2005.09.011
87. Konopka P, Raymond JP, Merceron RE, Seneze J. Continuous administration of bromocriptine in the prevention of neurological complications in pregnant women with prolactinomas. Am J Obstet Gynecol. 1983;146(8):935-938. doi: https://doi.org/10.1016/0002-9378(83)90968-7
88. van Roon E, van Der Vijver JCM, Gerretsen G, et al. Rapid regression of a suprasellar extending prolactinoma after bromocriptine treatment during pregnancy. Fertil Steril. 1981;36(2):173-177. doi: https://doi.org/10.1016/S0015-0282(16)45674-8
89. Liu C, Tyrrell JB. Successful treatment of a large macroprolactinoma with cabergoline during pregnancy. Pituitary. 2001;4(3):179-185. doi: https://doi.org/10.1023/A:1015319007880
90. Iglesias P, Díez JJ. Macroprolactinoma: a diagnostic and therapeutic update. QJM. 2013;106(6):495-504. doi: https://doi.org/10.1093/qjmed/hcs240
91. Donoho DA, Laws ER. The role of surgery in the management of prolactinomas. Neurosurg Clin N Am. 2019;30(4):509-514. doi: https://doi.org/10.1016/j.nec.2019.05.010
92. Molitch ME. Endocrinology in pregnancy: Management of the pregnant patient with a prolactinoma. Eur J Endocrinol. 2015;172(5):R205-R213. doi: https://doi.org/10.1530/EJE-14-0848
93. Huang W, Molitch ME. Pituitary tumors in pregnancy. Endocrinol Metab Clin North Am. 2019;48(3):569-581. doi: https://doi.org/10.1016/j.ecl.2019.05.004
94. Domingue ME, Devuyst F, Alexopoulou O, et al. Outcome of prolactinoma after pregnancy and lactation: a study on 73 patients. Clin Endocrinol (Oxf ). 2014;80(5):642-648. doi: https://doi.org/10.1111/cen.12370
95. Cavallaro R, Cocchi F, Angelone SM, et al. Cabergoline Treatment of Risperidone-Induced Hyperprolactinemia. J Clin Psychiatry. 2004;65(2):187-190. doi: https://doi.org/10.4088/JCP.v65n0207
96. Molitch ME. Pathologic hyperprolactinemia. Endocrinol Metab Clin North Am. 1992;21(4):877-901. doi: https://doi.org/10.1016/S0889-8529(18)30193-2
97. Delcour C, Robin G, Young J, Dewailly D. PCOS and hyperprolactinemia: what do we know in 2019? Clin Med Insights Reprod Heal. 2019;13(4):117955811987192. doi: https://doi.org/10.1177/1179558119871921
98. Hou SH, Grossman S, Molitch ME. Hyperprolactinemia in patients with renal insufficiency and chronic renal failure requiring hemodialysis or chronic ambulatory peritoneal dialysis. Am J Kidney Dis. 1985;6(4):245-249. doi: https://doi.org/10.1016/S0272-6386(85)80181-5
99. Lim VS, Kathpalia SC, Frohman LA. Hyperprolactinemia and impaired pituitary response to suppression and stimulation in chronic renal failure: reversal after transplantation. J Clin Endocrinol Metab. 1979;48(1):101-107. doi: https://doi.org/10.1210/jcem-48-1-101
100. Sievertsen GD, Lim VS, Nakawatase C, Frohman LA. Metabolic clearance and secretion rates of human prolactin in normal subjects and in patients with chronic renal failure. J Clin Endocrinol Metab. 1980;50(5):846-852. doi: https://doi.org/10.1210/jcem-50-5-846
101. Honbo KS, van Herle AJ, Kellett KA. Serum prolactin levels in untreated primary hypothyroidism. Am J Med. 1978;64(5):782-787. doi: https://doi.org/10.1016/0002-9343(78)90558-2
102. Далантаева Н.С., Дедов И.И. Генетические и обменные особенности семейных изо-лированных аденом гипофиза // Ожирение и метаболизм. — 2013. — Т. 10 — №2. — С. 3-10. [Dalantaeva NS, Dedov II. Genetic and metabolic characteristics of familial isolated pituitary adenomas. Obesity and metabolism. 2013;10(2):3-10. (In Russ.)]. doi: https://doi.org/10.14341/2071-8713-4817
103. Fernandez A, Karavitaki N, Wass JAH. Prevalence of pituitary adenomas: a community-based, cross-sectional study in Banbury (Oxfordshire, UK). Clin Endocrinol (Oxf ). 2010;72(3):377-382. doi: https://doi.org/10.1111/j.1365-2265.2009.03667.x
104. Benlian P, Giraud S, Lahlou N, et al. Familial acromegaly: a specific clinical entity—Further evidence from the genetic study of a three-generation family. Eur J Endocrinol. 1995;133(4):451-456. doi: https://doi.org/10.1530/eje.0.1330451
105. Trivellin G, Daly AF, Faucz FR, et al. Gigantism and acromegaly due to Xq26 microduplications and GPR101 mutation. N Engl J Med. 2014;371(25):2363-2374. doi: https://doi.org/10.1056/NEJMoa1408028
106. Xekouki P, Stratakis CA. Succinate dehydrogenase (SDHx) mutations in pituitary tumors: could this be a new role for mitochondrial complex II and/or Krebs cycle defects? Endocr Relat Cancer. 2012;19(6):C33-C40. doi: https://doi.org/10.1530/ERC-12-0118
107. Carney JA, Gordon H, Carpenter PC, et al. The complex of myxomas, spotty pigmentation, and endocrine overactivity. Medicine (Baltimore). 1985;64(4):270-283. doi: https://doi.org/10.1097/00005792-198507000-00007
108. Georgitsi M, De Menis E, Cannavò S, et al. Aryl hydrocarbon receptor interacting protein (AIP) gene mutation analysis in children and adolescents with sporadic pituitary adenomas. Clin Endocrinol (Oxf ). 2008;69(4):621-627. doi: https://doi.org/10.1111/j.1365-2265.2008.03266.x
109. Cutler AJ. Sexual dysfunction and antipsychotic treatment. Psychoneuroendocrinology. 2003;28(S1):69-82. doi: https://doi.org/10.1016/S0306-4530(02)00113-0
110. Knegtering H, van der Moolen AEGM, Castelein S, Kluiter H, van den Bosch RJ. What are the effects of antipsychotics on sexual dysfunctions and endocrine functioning? Psychoneuroendocrinology. 2003;28:109-123. doi: https://doi.org/10.1016/S0306-4530(02)00130-0
111. Smith S, Wheeler MJ, Murray R, O’Keane V. The Effects of Antipsychotic-Induced Hyperprolactinaemia on the Hypothalamic-Pituitary-Gonadal Axis. J Clin Psychopharmacol. 2002;22(2):109-114. doi: https://doi.org/10.1097/00004714-200204000-00002
112. Ataya K, Mercado A, Kartaginer J, et al. Bone density and reproductive hormones in patients with neurolepticinduced hyperprolactinemia. Fertil Steril. 1988;50(6):876-881. doi: https://doi.org/10.1016/S0015-0282(16)60365-5
113. Misra M, Papakostas GI, Klibanski A. Effects of psychiatric disorders and psychotropic medications on prolactin and bone metabolism. J Clin Psychiatry. 2004;65(12):1607-1618. doi: https://doi.org/10.4088/JCP.v65n1205
114. Tollin SR. Use of the dopamine agonists bromocriptine and cabergoline in the management of risperidone-induced hyperprolactinemia in patients with psychotic disorders. J Endocrinol Invest. 2000;23(11):765-770. doi: https://doi.org/10.1007/BF03345068
115. Serri O, Rasio E, Beauregard H, et al. Recurrence of hyperprolactinemia after selective transsphenoidal adenomectomy in women with prolactinoma. N Engl J Med. 1983;309(5):280-283. doi: https://doi.org/10.1056/NEJM198308043090505
116. Glezer A, Bronstein MD. Prolactinomas, cabergoline, and pregnancy. Endocrine. 2014;47(1):64-69. doi: https://doi.org/10.1007/s12020-014-0334-7
117. Sant’ Anna BG, Musolino NRC, Gadelha MR, et al. A Brazilian multicentre study evaluating pregnancies induced by cabergoline in patients harboring prolactinomas. Pituitary. 2020;23(2):120-128. doi: https://doi.org/10.1007/s11102-019-01008-z
Об авторах
И. И. ДедовРоссия
Дедов И.И., д.м.н., профессор, академик РАН
Москва
Г. А. Мельниченко
Россия
Мельниченко Г.А., д.м.н., профессор
Москва
Л. К. Дзеранова
Россия
Дзеранова Л.К., д.м.н.
117292, г. Москва, ул. Дм. Ульянова, д. 11
Е. Н. Андреева
Россия
Андреева Е.Н., д.м.н.
Москва
Е. Н. Гринева
Россия
Гринева Е.Н., д.м.н., профессор
Санкт-Петербург
AuthorID: 303850
Е. И. Марова
Россия
Марова Е.И., д.м.н., проф.
Москва
AuthorID: 105168
Н. Г. Мокрышева
Россия
Мокрышева Н.Г., д.м.н., профессор
Москва
Е. А. Пигарова
Россия
Пигарова Е.А., д.м.н.
Москва
С. Ю. Воротникова
Россия
Воротникова С.Ю., к.м.н.
Москва
Н. С. Федорова
Россия
Федорова Н.С., к.м.н.
Москва
А. С. Шутова
Россия
Шутова А.С.
Москва
Е. Г. Пржиялковская
Россия
Пржиялковская Е.Г., к.м.н.
Москва
И. А. Иловайская
Россия
Иловайская И.А., д.м.н.
Москва
Researcher ID: I-1159-2014
Т. И. Романцова
Россия
Романцова Т.И., д.м.н., профессор
Москва
С. А. Догадин
Россия
Догадин С.А., д.м.н., профессор
Красноярск
Researcher ID: P-4467-2015;
Scopus Author ID: 6506273878
Л. А. Суплотова
Россия
Суплотова Л.А., д.м.н., профессор
Тюмень
Дополнительные файлы
|
1. Рисунок 1. Классификация гиперпролактинемии | |
Тема | ||
Тип | Исследовательские инструменты | |
Посмотреть
(180KB)
|
Метаданные ▾ |
|
2. Приложение Б. Алгоритмы действий врача | |
Тема | ||
Тип | Исследовательские инструменты | |
Посмотреть
(438KB)
|
Метаданные ▾ |
Рецензия
Для цитирования:
Дедов И.И., Мельниченко Г.А., Дзеранова Л.К., Андреева Е.Н., Гринева Е.Н., Марова Е.И., Мокрышева Н.Г., Пигарова Е.А., Воротникова С.Ю., Федорова Н.С., Шутова А.С., Пржиялковская Е.Г., Иловайская И.А., Романцова Т.И., Догадин С.А., Суплотова Л.А. Клинические рекомендации «Гиперпролактинемия» (проект). Ожирение и метаболизм. 2023;20(2):170-188. https://doi.org/10.14341/omet13002
For citation:
Dedov I.I., Melnichenko G.A., Dzeranova L.K., Andreeva E.N., Grineva E.N., Marova E.I., Mokrysheva N.G., Pigarova E.A., Vorotnikova S.Y., Fedorova N.S., Shutova A.S., Przhiyalkovskaya E.G., Ilovaуskaya I.A., Romantsova T.I., Dogadin S.A., Suplotova L.A. Clinical guidelines ‘Hyperprolactinemia’ (draft). Obesity and metabolism. 2023;20(2):170-188. (In Russ.) https://doi.org/10.14341/omet13002

Контент доступен под лицензией Creative Commons Attribution-NonCommercial-NoDerivatives 4.0 International License (CC BY-NC-ND 4.0).