Перейти к:
Свободнорадикальное окисление как патогенетическое звено метаболического синдрома
https://doi.org/10.14341/omet12804
Аннотация
Медико-социальная значимость сердечно-сосудистых заболеваний остается высокой. Одним из факторов, определяющих кардиоваскулярные риски, является метаболический синдром. В результате избыточного накопления продуктов липидного и углеводного обмена при метаболическом синдроме развивается окислительный (оксидативный) стресс. В статье рассмотрены как отечественные, так и зарубежные научные исследования, в которых освещены различные аспекты влияния реактивных форм кислорода и азота, а также других свободных радикалов на формирование окислительного стресса при патологических состояниях, входящих в комплекс метаболического синдрома. Так, описаны механизмы формирования хронического воспаления через избыточную секрецию провоспалительных цитокинов и адипокинов, активацию транскрипционного фактора NF-kB, а также повреждение антиоксидантной системы при ожирении. Отдельно отмечен ряд механизмов стимулирующего влияния адипокинов — лептина, адипонектина, химерина, оментина 1, резистина — на формирование оксидативного стресса. Описаны пути активизации полиолового пути, а также диацил-глицерол-протеинкиназа С-сигнального пути окислительного стресса, формирование митохондриальной дисфункции, в результате которых происходит избыточная выработка свободных радикалов при инсулинорезистентности, сахарном диабете и его макрои микрососудистых осложнениях. Кроме того, показаны влияния окислительного стресса непосредственно на формирование сердечно-сосудистых заболеваний атеросклеротического генеза, а также артериальной гипертензии.
Ключевые слова
Для цитирования:
Аникин Д.А., Соловьева И.А., Демко И.В., Собко Е.А., Крапошина А.Ю., Гордеева Н.В. Свободнорадикальное окисление как патогенетическое звено метаболического синдрома. Ожирение и метаболизм. 2022;19(3):306-316. https://doi.org/10.14341/omet12804
For citation:
Anikin D.A., Solovyeva I.A., Demko I.V., Sobko E.A., Kraposhina A.Yu., Gordeeva N.V. Free-radical oxidation as a pathogenetic factor of metabolic syndrome. Obesity and metabolism. 2022;19(3):306-316. (In Russ.) https://doi.org/10.14341/omet12804
ВВЕДЕНИЕ
Сердечно-сосудистые заболевания (ССЗ) до настоящего времени остаются ведущей причиной заболеваемости и смертности в мире [1]. Учитывая медико-социальную значимость ССЗ, возникла насущная необходимость разработки более продуктивной тактики их профилактики. Это обусловило обособление в ХХ в. понятия метаболического синдрома (МС) в результате попытки объединения совокупности критериев (абдоминальное ожирение, артериальная гипертензия (АГ), дислипидемия, инсулинорезистентность (ИР) и сахарный диабет 2 типа (СД)), определяющих прогноз кардиоваскулярной патологии [2]. Распространенность МС в мировой популяции колеблется от 5 до 45%, что позволяет говорить о нем как о глобальной проблеме XXI в. [3].
Следует отметить, что в патогенезе МС значимую роль играет избыточное накопление продуктов липидного и углеводного обмена, что, в свою очередь, запускает нарушение устойчивого баланса между прооксидантами и компонентами системы антиоксидантной защиты, приводя к развитию окислительного (оксидативного) стресса (ОС). Проблемы, связанные с ОС в организме, являются крайне актуальными, о чем свидетельствуют многочисленные как отечественные, так и зарубежные научные исследования, в которых рассматриваются различные аспекты влияния активных форм кислорода (ROS — reactive oxygen species), реактивных форм азота (RNS — reactive nitrogen species) и свободных радикалов на формирование ОС и возможности его коррекции при различных патологиях [4].
Основными участниками ОС являются свободные радикалы, атакующие ключевые биологически молекулы: белки, нуклеиновые кислоты и липиды, которые, реагируя с неэтерифицированными жирными кислотами (НЭЖК), запускают процессы перекисного окисления липидов (ПОЛ). Усиление реакций пероксидации липидов приводит к поражению мембран и ферментативных систем, выступая в качестве пускового фактора скрытых генетически детерминированных изменений. Установлено, что активизация свободнорадикальных процессов в клетках и тканях внутренних органов вызывает усиление образования в них эндогенных альдегидов, одним из которых является малоновый диальдегид (МДА), что приводит к прогрессированию карбонильного стресса [5].
Физиологическими мишенями свободных радикалов являются белковые тиол/дисульфидные связи, которые являются ключевыми в каталитических и регуляторных ферментах, а также в рецепторах, каналах и переносчиках, факторах транскрипции, киназах и фосфатазах. В патологических состояниях, таких как воспаление, атеросклероз, ишемия, СД, ОС играет одну из ключевых ролей, так как индукторы воспаления активируют биологические реакции в клетках, стимулируя дисбаланс между прооксидантной и антиоксидантной системами, что приводит к необратимому окислению белков, липидов и нуклеиновых кислот. Это несбалансированное окислительно-восстановительное равновесие запускает изменение клеточной сигнализации, приводя к потере основных клеточных функций, старению и апоптозу [6][7].
Следует отметить, что митохондриальная дисфункция также приводит к активации стрессовых путей, которые снижают клеточную чувствительность к инсулину, ограничивают приток питательных веществ, что ведет к прогрессирующему повреждению клеточных структур. Наиболее активны эти процессы повреждения в клетках печени, скелетных мышц, а также адипоцитах. Кроме того, в эпителиальных и эндотелиальных клетках митохондриальная дисфункция угнетает синтез NO, приводя к ОС [8].
ОКИСЛИТЕЛЬНЫЙ СТРЕСС И ОЖИРЕНИЕ
Согласно последним данным Всемирной организации здравоохранения, в мире насчитывается почти 2 млрд взрослых, страдающих избыточным весом или ожирением. В России в 2019 г. с диагнозом «ожирение» было зарегистрировано около 2,2 млн человек, что на 172 тыс. больше, чем было в 2018 г. Этиология и патогенез ожирения включают множество факторов, включая наследственность, неблагоприятное влияние внешней среды и проблему алиментарного гедонизма в сочетании с гиподинамией, что негативно влияет на основные звенья жирового и энергетического обменов [9]. Ожирение представляет собой один из ключевых факторов развития ряда хронических заболеваний, включая сердечно-сосудистые, онкологические заболевания и СД.
У больных ожирением присутствует хроническое воспаление, которое характеризуется повышением уровня циркулирующих интерлейкинов (IL), таких как IL-6, -1, -8, -18, гамма-интерферона (IFN-γ) и фактора некроза опухоли-α (TNF-α), а также НЭЖК, что стимулирует продукцию супероксид-анион-радикала. Также отмечается повышение в плазме и моче уровня простагландина F2a — биомаркера окислительного стресса [10][11].
Известно, что при ожирении формируется сигнальный путь стимуляции иммунных рецепторов — TLRs, которые усиливают активность нуклеарного фактора kB (NF-kB) и являются ключевыми звеньями в развитии метаболического воспаления, поскольку NF-κB служит транскрипционным фактором для молекул адгезии (Е-селектин, эндотелин-1, фактор межклеточной адгезии 1), провоспалительных цитокинов (TNF-a, IL-6), индуцибельной NO-синтазы, микроРНК, соответственно, его активация приводит к стимуляции воспаления и усилению ОС [12].
Исследования последних лет показали, что ОС является «центральным игроком» метаболических заболеваний, связанных с высоким потреблением макронутриентов (рис. 1). Выраженность системного ОС позитивно коррелирует с величиной индекса массы тела (ИМТ) [14].

Рисунок 1. Схема патогенеза метаболического синдрома (адаптировано из [13]).
Примечание: СЖК — свободные жирные кислоты; ТГ — триглицериды; ЛПОНП — липопротеины очень низкой плотности; ЛПНП — липопротеины низкой плотности; ЛПВП — липопротеины высокой плотности; СРБ — С-реактивный белок; TNF-α — фактор некроза опухоли-α; IL — интерлейкины; PAI-1 (plasminogen activator inhibitor-1) — ингибитор активатора плазминогена-1.
Figure 1. Schematic diagram of the pathogenesis of the metabolic syndrome (adapted from [13]).
Comments: СЖК — free fatty acids; ТГ — triglycerides; ЛПОНП — very low density lipoproteins; ЛПНП — low density lipoproteins; ЛПВП — high density lipoproteins; СРБ — C-reactive protein; TNF-α — tumor necrosis factor-α; IL — interleukins; PAI-1 — plasminogen activator inhibitor-1.
В здоровом организме ROS физиологически задействованы в активации нейронов зон гипоталамуса, участвующих в регуляции пищевого поведения. Однако при ожирении за счет усиления окислительных процессов возникает гиперпродукция ROS и активируется центр голода. Появление в адипоците избыточного количества ROS, характерное для состояния ОС, запускает несколько сигнальных путей. Под их влиянием инициируется патологически усиленная секреция провоспалительных цитокинов макрофагами, которые инфильтрируют гипертрофированную жировую ткань, что в конечном итоге обусловливает формирование системного хронического воспаления. Кроме того, ОС активирует дифференцировку преадипоцитов и гипертрофию зрелых жировых клеток [15].
Кроме того, можно выделить ряд сопряженных с ожирением факторов, стимулирующих ОС: гипергликемия и ИР, дислипидемия, хроническое воспаление, гиперлептинемия и гипоадипонектинемия, повышенная активность мышечной ткани для поддержания избыточной массы тела при ожирении, эндотелиальная дисфункция, нарушение дыхательной функции митохондрий и др. Далее ОС и хроническое воспаление взаимно усиливаются, формируя порочный круг. При этом усиление процессов пероксидации липидов, гиперпродукция ROS преимущественно в аккумулированной висцеральной жировой ткани приводят далее к индукции ОС в кровеносном русле, что способствует распространению ОС на системном уровне и формированию воспаления [16].
Доказано, что ожирение связано с повышением активности ренин-ангиотензин-альдостероновой системы (РААС), при этом последняя в составе висцеральной жировой ткани выражена в большей степени, чем в подкожной [17].
Дополнительным фактором ОС при ожирении является вынужденная усиленная мышечная активность, сопровождающаяся прогрессией потребления кислорода, депонированием гипоксантина в плазме и гиперпродукцией супероксид-анион-радикала [18].
Установлено, что в жировой ткани мышей с ожирением активность NADPH-оксидазы (NOX) повышена, что сочетается с повреждением антиоксидантной системы: снижением экспрессии Cu-/Zn-зависимых супероксиддисмутаз (СОД), глутатионпероксидазы (ГП) и каталазы. Кроме того, в ряде работ, выполненных на культуре адипоцитов, было установлено, что нарастание концентрации НЭЖК в жировой ткани также приводит к гиперактивации NOX. В результате клинических исследований у пациентов, страдающих ожирением, было отмечено значительное снижение активности ферментов редокс-системы (СОД, ГП) и общего антиоксидантного статуса [19].
Существующий при ожирении дефицит витаминов и минералов вносит немаловажный вклад в развитие ОС. Отношение содержания на единицу липопротеинов низкой плотности (ЛПНП) альфа-токоферола и бета-каротина в плазме крови рассматривается как маркер антиоксидантной защиты [20].
В 2015 г. были опубликованы интересные результаты экспериментов на крысах, получавших корма с повышенным содержанием жира. У них наблюдались ожирение, повышенный уровень триглицеридов, МДА в сыворотке крови, ИР, снижение уровня адипонектина. Затем в корм животных добавляли комплекс флавоноидов. Было отмечено, что флавоноиды способствовали уменьшению ожирения у мышей и снижали выраженность ИР [21].
Следует отметить, что дополнительной ферментной системой, тесно связанной с ROS жировой ткани, является система ксантин-дегидрогеназа/оксидоредуктаза. Мочевая кислота активно секретируется из адипоцитов, потенциально как механизм избавления клетки от избытка азота, полученного в результате метаболизма аминокислот с разветвленной цепью. Адипоциты используют аминокислоты с разветвленной цепью в качестве анаплеротических субстратов для синтеза цитрата митохондрий и последующего липогенеза de novo. Атомы углерода аминокислот с разветвленной цепью используются для образования триглицеридов, атомы азота используются пуриновым путем для получения инозина и, в конечном счете, через ксантиноксидоредуктазу, мочевой кислоты. Превращение ксантина в мочевую кислоту приводит к образованию H2O2 и супероксидного аниона, а реакции липогенеза de novo — ROS. В отличие от супероксидного аниона, пероксидный анион является более стабильным. Это свойство делает его эффективным мессенджером для передачи изменений окислительно-восстановительного статуса, поскольку он может действовать как сигнальная молекула и/или инициировать повреждение путем окисления реактивных тиолов. Соответственно, ферменты, ответственные за детоксикацию Н2O2 до О2 и Н2O повсеместно экспрессируются и локализуются в различных клеточных участках. Каталазы и пероксиредоксины относятся к числу ферментов, катализирующих эту реакцию [22].
Недооцененным источником ROS в адипоцитах является эндоплазматический ретикулярный оксидоредуктин 1 (ERO1). ERO1 катализирует один из двух тиоредоксиноподобных доменов протеиндисульфидизомеразы для нового цикла окислительного свертывания белка путем переноса электронов в кислород и последующего получения H2O2. Таким образом, ERO1 можно считать важным источником внутриклеточных ROS [23].
ОКИСЛИТЕЛЬНЫЙ СТРЕСС И АДИПОКИНЫ
Ключевую роль в развитии каскада патологических процессов, развивающихся на фоне ожирения, отводят именно адипокинам (рис. 2). [24].

Рисунок 2. Роль адипокинов в формировании кардиоваскулярной патологии (адаптировано из [25]).
Примечание: ХСН — хроническая сердечная недостаточность; ГМК — гладкие мышечные клетки; ИБС — ишемическая болезнь сердца; ФП — фибрилляция предсердий; ЛПВП — липопротеины высокой плотности.
Figure 2. Role of adipokines in cardiovascular diseases (adapted from [25]).
Comments: ХСН — chronic heart failure; ГМК — smooth muscle cells; ИБС — ischemic heart disease; ФП — atrial fibrillation; ЛПВП — high density lipoproteins.
В 1994 г. Дуглас Колман и Джеффри Фридман подробно описали ген ob, кодирующий лептин. Лептин — это белковый адипокин, продуцируемый у здоровых людей в жировой ткани. Лептин кодируется двумя генами, конкретно за лептин ответственен ген ob, а рецепторный аппарат лептина в органах мишенях кодируется геном db. Основная физиологическая роль лептина — регулирование энергетического и жирового обменов путем влияния лептина на пищевое поведение и жировое депо. Объем продукции и секреции лептина прямо пропорционален количеству и размерам адипоцитов [26].
За счет гипертрофии адипоцитов при висцеральном ожирении возникает гиперлептинемия. Тогда как при ожирении лептин не оказывает анорексигенного эффекта в связи с тем, что возникает дисфункция связи лептин-рецептор, что приводит клептинорезистентности. Доказано, что при сочетании ожирения, дислипидемии и гиперлептинемии лептин потенцирует запуск ОС с выработкой ROS. Гиперлептинемия также приводит к повреждению эндотелия сосудов за счет стимуляции синтеза TNF-α, IL-6, ROS и ускоряет эндоваскулярные атеросклеротические процессы с кальцификацией [27].
В экспериментах на культуре преадипоцитов мышей линии 3T3–L1 было показано, что ОС вызывает снижение секреции адипонектина. Адипонектин является противовоспалительным адипоцитокином, одной из его мишеней является ингибирование TNF-a-индуцированной активации NF-кB-сигнализации с экспрессией молекул эндотелиальной адгезии. Также было показано, что он подавляет активность NOX [28].
Оментин-1 является еще одним адипокином, патогенетическая роль в антиоксидантной системе которого заключается в снижении активации NF-kB и, как следствие, выработки TNF-α и IL-6. Также отмечено его супрессорное влияние налипополисахарид-индуцированное воспаление и вызванное oxLDL образование пенистых клеток в макрофагах. Подавляя передачу сигналов NF-kB, оментин-1 действует на дифференцировку макрофагов в сторону М2-противовоспалительного фенотипа [29].
ОКИСЛИТЕЛЬНЫЙ СТРЕСС И ИНСУЛИНОРЕЗИСТЕНТНОСТЬ
ИР — эволюционно выработанный защитный механизм, препятствующий избыточному усвоению пищевых компонентов. Хроническая гипергликемия — основной фактор возникновения ИР, которая играет главную роль в развитии СД и его осложнений [30]. Изучение патогенеза ИР имеет клиническое и прогностическое значение.
Известно, что облегченную диффузию глюкозы внутрь миоцитов, адипоцитов и других клеток, чувствительных к инсулину, осуществляет транспортер глюкозы типа 4 (GLUT-4). В условиях ОС нарушается транскрипция генов, кодирующих GLUT-4. Механизм данного патологического процесса заключается в торможении фосфорилирования остатков серина/треонина в молекуле эндогенного субстрата рецептора инсулина, что приводит к утрате способности этого белка как взаимодействовать с рецептором к инсулину, так и активировать нижележащие сигнальные молекулы в клетке. В итоге GLUT-4 транслоцируется в лизосомы, а не в сарколемму, и транспорт глюкозы в клетки прекращается. Жировая, а затем и мышечная ткани становятся резистентными к внутриклеточному сигнальному каскаду инсулина, приводя к множественным нарушениям метаболизма [31].
Отмечено, что ИР сопряжена с увеличением содержания в крови и тканях НЭЖК, накоплением свободных радикалов, развитием ОС, транслокацией массы липидов в печень и другие органы с развитием ПОЛ. В исследованиях показано, что степень ПОЛ мембран эритроцитов in vitro прямо соотносится с концентрацией глюкозы в крови in vivo, что связано с увеличением содержания гликированного гемоглобина у пациентов с СД. Индуцированный гипергликемией ОС связан как с активацией реакций образования ROS, так и с нарушением редокс-гомеостаза клетки. Описано два ключевых источника ROS в клетках: повышение образования H2O2 в дыхательной цепи митохондрий и избыточная активация NOX. При этом дисфункция NOX приводит к дезрегуляции многих других оксидаз, что ведет к увеличению производства ROS и RNS [32].
В исследованиях показано, что митохондрии из-за переизбытка глюкозы — субстрата, доступного для производства АТФ, становятся гиперактивными и производят значительно больше естественного побочного продукта — ROS, которые повреждают инфраструктуру клетки. При этом избыточное количество ROS негативно воздействует на ряд молекул, опосредующих интраклеточный сигналинг инсулина, что дополнительно приводит к резистентности инсулинзависимых клеток к действию этого гормона. Избыток оксидантов отрицательно воздействует на киназы, при участии которых происходит проведение сигнала инсулина на внутриклеточном уровне, таким же эффектом обладает повышенная экспрессия провоспалительных молекул, таких как TNF-α, IL-6, моноцитарный хемоаттрактантный протеин-1 (monocyte chemoattractant protein-1 — МСР-1), которые, в свою очередь, стимулируют дальнейшее образование ROS [33].
Стрессовые белки, индуцируемые митохондриальной дисфункцией, изучались на предмет их стимулирующей роли в апоптозе и клеточном цикле. Ряд исследований на клеточной культуре показал, что ИР можно предотвратить, ограничив избыточную активацию митохондрий. Стоит отметить, что и усиленная активация РААС, воспаление, как и ОС, усугубляют состояние ИР: ангиотензин II (АТ II) — важнейший элемент РААС, при связывании с рецептором клеточной поверхности АТ II типа 1 индуцирует гиперактивацию NOX, которая продуцирует супероксидный анион-радикал в ходе окисления NADPH [34].
ОКИСЛИТЕЛЬНЫЙ СТРЕСС И САХАРНЫЙ ДИАБЕТ
СД представляет собой серьезную медико-социальную проблему в связи с его высокой распространенностью, хроническим течением и высокой инвалидизацией больных. Установлена ведущая роль гипергликемии в инициации и потенцировании генерации ROS [35].
В различных научных источниках можно встретить результаты многочисленных исследований, указывающих на то, что сидячий образ жизни и избыточный вес приводят к увеличению производства ROS, что потенцирует развитие хронического ОС и, в свою очередь, усугубляет течение СД, способствуя развитию микро- и макрососудистых осложнений [36].
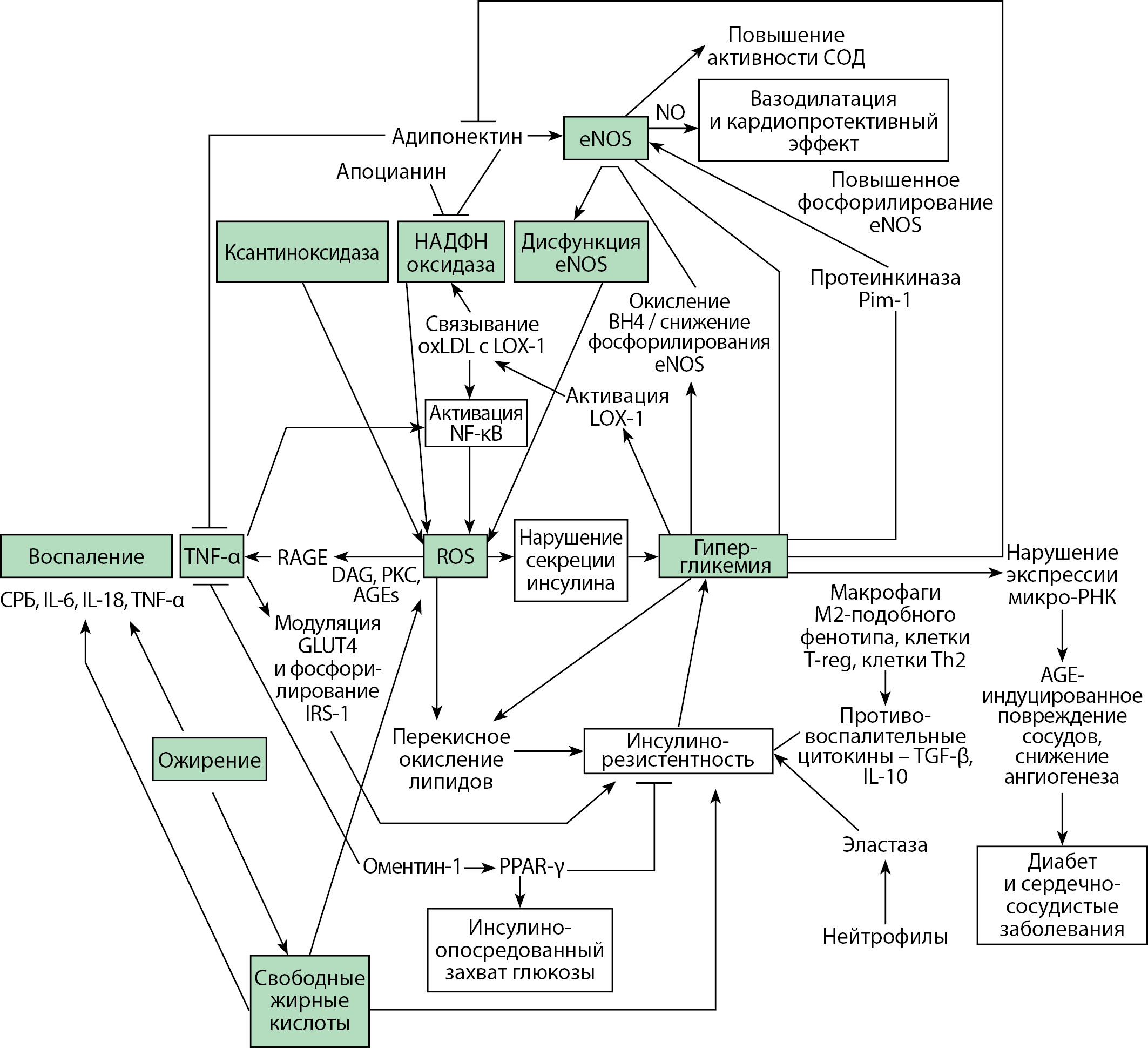
ОС вызывает дисфункцию β-клеток островков Лангерганса поджелудочной железы в двух направлениях: с одной стороны, это снижение секреции инсулина посредством открытия АТФ-чувствительных К+-каналов и ингибирования транскрипции генов инсулина, с другой — стимулирование апоптоза β-клеток путем активации циклинзависимой киназы p21, JNK, p38 MAPK и транскрипционного фактора NF-кB (рис. 3) [37].

Рисунок 3. Взаимосвязь окислительного стресса, инсулинорезистентности и воспаления.
Примечание: СОД — супероксиддисмутаза; eNOS — эндотелиальная синтаза оксида азота; НАДФН-оксидаза — никотинамидадениндинуклеотидфосфат-оксидаза; LOX-1 — лектиноподобный рецептор; oxLDL — окисленные липопротеины низкой плотности; TNF-α — фактор некроза опухоли-α; AGEs — конечные продукты глубокого гликирования; RAGE — рецепторы AGE; DAG — диацил-глицерол; PKC — протеинкиназа С; IL — интерлейкин; СРБ — С-реактивный белок; GLUT4 — инсулинзависимый белок-переносчик глюкозы-4; IRS-1 — инсулиновый рецептор-1; PPAR-γ — рецепторы, активируемые пероксисомными пролифераторами; TGF-β — трансформирующий фактор роста-β.
Figure 3. Connection between oxidative stress, insulin resistance and inflammation.
Comments: СОД — superoxide dismutase; eNOS — endothelial nitric oxide synthase; NADPH-оксидаза — nicotinamide adenine dinucleotide phosphate oxidase; LOX-1 — lectin-like receptor; oxLDL — oxidized low density lipoproteins; TNF-α — tumor necrosis factor-α; AGEs — advanced glycation end products; RAGE — AGE receptors; DAG — diacylglycerol; PKC — protein kinase C; IL — interleukin; СРБ — C-reactive protein; GLUT4 — glucose transporter protein-4; IRS-1 — insulin receptor-1; PPAR-y — peroxisome proliferator-activated receptors; TGF-b — transforming growth factor-b.
Также можно выделить несколько механизмов индукции ОС у пациентов с СД:
- активация полиолового пути. В норме с помощью этого метаболического пути происходит NADPН-зависимое восстановление глюкозы до сорбитола с участием альдозоредуктазы. Активность альдозоредуктазы значительно увеличивается при развитии гипергликемии, что приводит к гиперпродукции токсичного сорбитола с одновременным снижением концентрации NADH в клетках, при этом NADH является кофактором синтеза восстановленного глутатиона (GSH) — важнейшего внутриклеточного антиоксиданта [38]. Эти реакции приводят к существенному сдвигу редокс-баланса внутриклеточного пространства, в результате чего его восстановительный потенциал уменьшается;
- снижение активности антиоксидантных ферментов, например, СОД, тиоредоксина и эстеразы. Гликирование белков вызывает повреждение функции многих белков, в том числе и ферментов редокс-комплекса, что лежит в основе нарушения функционирования клеток при диабете. Так, например, гликирование коллагена способствует формированию нарушений структуры и функции сосудистой стенки [39];
- активация диацилглицеролпротеинкиназа С-сигнального пути. В результате запуска этого пути происходит как прямая, так и опосредованная стимуляция образования ROS. При гипергликемии протеинкиназа С активирует NADPH-оксидазу, что индуцирует экспрессию TLRs, это приводит к сдвигу редокс-статуса в сторону формирования окисленного состояния внутриклеточного пространства, что дополнительно вызывает гиперпродукцию ROS [40].
Значимость ROS и активация ПОЛ в патогенезе осложнений СД 2 типа являются неоспоримыми. Индуцированная гипергликемией избыточная продукция ROS участвует в дисфункции эндотелия сосудов путем четырех основных механизмов: увеличением внутриклеточного гликирования органелл и рецепторов; повышением метаболизма глюкозы через полиоловый путь; активацией протеинкиназы С и повышением активности гексозаминового пути [41][42].
В контексте осложнений СД следует отметить, что конечные продукты глубокого гликирования являются токсичными молекулами, накапливающимися в организме человека с возрастом и вызывающими прогрессирование многих заболеваний, включая СД, сердечно-сосудистые и нейродегенеративные. Связывание конечных продуктов глубокого гликирования со своими рецепторами в различных типах клеток (например, эндотелиальных клетках, гладкомышечных клетках, макрофагах, моноцитах илимфоцитах) способствуют индуцированной NOX-генерации ROS, что приводит к активации NF-кB, который индуцирует воспаление эндотелия путем дальнейшей активации транскрипции генов эндотелина-1, молекул сосудистой адгезии-1, молекул межклеточной адгезии-1, эндотелиального фактора роста, тканевого фактора, IL-1, IL-6 и TNF-α [43][44].
Кроме того, высокий показатель глюкозы снижает уровень эндотелиальной синтазы оксида азота в клетках эндотелия сосудов, ингибируя активацию транскрипционного фактора гипоксии-индуцибельного фактора-1α, тем самым снижая уровень NO, являющегося регуляторным фактором для нормализации сосудистой функции. Исследования показали, что у пациентов с СД наблюдается дисбаланс редокс-чувствительной сигнальной системы Keap1/Nrf2/ARE, одним из проявлений которого является низкий уровень фактора ядерной транскрипции Nrf2, который координирует активацию защитных антиоксидантных генов. Предполагается, что в будущем Nrf2 может стать потенциальной мишенью для терапии в профилактике дальнейших осложнений, обусловленных ОС у больных СД [45].
ОКИСЛИТЕЛЬНЫЙ СТРЕСС И АТЕРОСКЛЕРОЗ
Дислипидемия выступает в роли одного из наиболее часто встречающихся сопутствующих состояний, оказывающих прямое влияние на кардиоваскулярные риски [46]. При этом атерогенный сдвиг липидного спектра приводит к увеличению распространенности сердечно-сосудистых заболеваний с манифестацией ОС.
Атеросклероз — полиэтиологический процесс, который занимает промежуточное положение между паравоспалением и типичным воспалением продуктивного типа, что характеризуется макрофагальной инфильтрацией, образованной измигрирующих в интиму артерий моноцитов, а также CD8+, CD4+ Т-клеток и NK-клеток, что напрямую связано с изменениями метаболического гомеостаза и факторами тканевого старения. В нескольких исследованиях была продемонстрирована связь ССЗ атеросклеротического характера с ОС [47].
В ряде работ отмечено, что атеросклероз связан с накоплением ЛПНП в крови в совокупности с формированием эндотелиальной дисфункции, нарушением барьерной функции эндотелиоцитов, миграцией моноцитов и ЛПНП в субэндотелиальное пространство, с дальнейшей трансформацией моноцитов в «пенистые» клетки, с последующим переходом в стадии атероматоза и кальциноза, с последующей окклюзией просвета артерий и риском развития тромбоэмболических осложнений. Следует выделить лектиноподобный рецептор (LOX-1) как ключевой рецептор для окисленных ЛПНП (oxLDL) на эндотелиоцитах и сосудистых миоцитах. При повышении концентрации ROS, oxLDL и провоспалительных цитокинов стартует избыточная экспрессия LOX-1 на этих клетках, что стимулирует еще большую продукцию ROS за счет активации NADPH-зависимых оксидаз (NOX) с последующей стимуляцией редокс-зависимых белков, например, митоген-активируемых киназ (mitogen-activatedproteinkinase — MAPK) и транскрипционного фактора NF-κB, а также способствует биосинтезу многих белков, участвующих в атерогенезе [48][49].
ОКИСЛИТЕЛЬНЫЙ СТРЕСС И АРТЕРИАЛЬНАЯ ГИПЕРТЕНЗИЯ
Не вызывает сомнения, что в патогенезе АГ существенную роль играют окислительные реакции и воспаление, однако остается много противоречивых вопросов, особенно в отношении сочетанных окислительных изменений [50–52].
ОС выступает центральным элементом порочного круга, являясь как причиной сосудистого и почечного воспаления, так и следствием воспалительных реакций [53].
Повышенное образование ROS приводит к снижению доступности NO и, как следствие, к сужению сосудов, что способствует прогрессированию АГ. Отмечено влияние перегрузки миокарда давлением на воспалительные процессы путем стимуляции Т-хелперов, активирующих каскадный синтез провоспалительных цитокинов, таких как TNF-α, IL-6, IL-17 и интерферон-β (IFN-β) [54].
Роль макрофагов при гипертонии и атеросклерозе тесно связана с NOX, которых много как в моноцитах, так и в макрофагах. NOX2 опосредует поляризацию макрофагов и регулирует их участие в повреждении сосудов, воспалении и фиброзе. Взаимодействие между NOX и индуктором апоптоза, подобным TNF-α, регулирует повреждение сосудов, стимулируя выработку ROS [55].
Повышение окислительного стресса в дендритных клетках приводит к повышенной способности презентации антигена, с участием NOX2, усиливая пролиферацию Т-клеток [56].
Недавние исследования выявили новые регуляторы функции NOX, включая адипокины, так, например, хемерин посредством активации NOX и митоген-активируемой протеинкиназы, чувствительной к окислению-восстановлению, оказывает проапоптотическое, провоспалительное и пролиферативное действия на эндотелиальные клетки человека. Эти процессы способствуют трансформации миоцитов с развитием кальцификации сосудов, а также связаны с нарушением образования NO.В нескольких исследованиях было отмечено влияние рецепторов TLR4 на регуляцию функции антигенпрезентирующих клеток при гипертонии. Их стимуляция приводит, как известно, к активации NF-κB, важного участника повреждения сердца и почек и потенциального регулятора артериального давления [57].
Более того, адипокины, такие как резистин, могут вызывать гипертензию TLR4-зависимым образом [58].
У больных АГ наблюдается повышение активности МДА, который индуцирует развитие субклинического воспаления сосудистой стенки, а также отражает пероксидные изменения структуры ЛПНП [59].
ЗАКЛЮЧЕНИЕ
На данном этапе медицинской науки ясно определилось значение ОС как одного из ключевых патофизиологических механизмов при многих состояниях: воспалении, эндотелиальной дисфункции, сердечно-сосудистых заболеваниях, ожирении, дисбалансе адипоцитокинов, инсулинорезистентности, СД и других.
С учетом вышесказанного, безусловно, перспективными являются изучение механизмов развития, разработка методов диагностики и коррекции ОС при развитии патологических состояний с целью подбора эффективных схем лечения и профилактики осложнений при заболеваниях, связанных с ОС.
ДОПОЛНИТЕЛЬНАЯ ИНФОРМАЦИЯ
Источники финансирования. Работа выполнена по инициативе авторов без привлечения финансирования.
Конфликт интересов. Авторы декларируют отсутствие явных и потенциальных конфликтов интересов, связанных с содержанием настоящей статьи.
Участие авторов. Демко И.В. — разработка концепции, составление плана рукописи, редактирование рукописи; Собко Е.А. — разработка концепции, редактирование рукописи, внесение важных правок; Соловьева И.А. — анализ публикаций, сбор и систематизация данных, внесение важных правок; Крапошина А.Ю. — редактирование рукописи, внесение важных правок; Гордеева Н.В. — редактирование рукописи, внесение важных правок; Аникин Д.А. — сбор и систематизация данных, написание рукописи. Все авторы одобрили финальную версию статьи перед публикацией, выразили согласие нести ответственность за все аспекты работы, подразумевающую надлежащее изучение и решение вопросов, связанных с точностью или добросовестностью любой части работы.
Список литературы
1. Naghavi M, Wang H, Lozano R, et al. Global, regional, and national age–sex specific all-cause and cause-specific mortality for 240 causes of death, 1990–2013: a systematic analysis for the Global Burden of Disease Study 2013. Lancet. 2015;385(9963):117-171. doi: https://doi.org/10.1016/S0140-6736(14)61682-2
2. Mahbuba S, Mohsin F, Rahat F. Descriptive epidemiology of metabolic syndrome among obese adolescent population. Diabetes Metab Syndr. 2018;12(3):369-374. doi: https://doi.org/10.1016/j.dsx.2017.12.026
3. Ansarimoghaddam A, Adineh HA, Zareban I, et al. Prevalence of metabolic syndrome in Middle-East countries: Meta-analysis of cross-sectional studies. Diabetes Metab Syndr. 2018;12(2):195-201. doi: https://doi.org/10.1016/j.dsx.2017.11.004
4. Беленков Ю.Н., Привалова Е.В., Каплунова В.Ю., и др. Метаболический синдром: история развития, основные критерии диагностики // Рациональная Фармакотерапия в Кардиологии. — 2018. — Т. 14. — №5. — С. 757-764. doi: https://doi.org/10.20996/1819-6446-2018-14-5-757-764
5. Малявская С.И., Лебедев А.В., Кострова Г.Н. Уровень оксидативного стресса и нарушения антиоксидантной способности крови у детей и подростков с метаболическим синдромом // Экспериментальная и клиническая гастроэнтерология. — 2019. — Т. 161. — №1. — С. 81-87. doi: https://doi.org/10.31146/1682-8658-ecg-161-1-81-87
6. Ильина И.Ю., Доброхотова Ю.Э. Роль окислительного стресса в развитии гинекологических заболеваний // Акушерство и гинекология. — 2021. — №2. — С. 150-156. doi: https://doi.org/10.18565/aig.2021.2.150-156
7. Vona R, Gambardella L, Cittadini C, et al. Biomarkers of Oxidative Stress in Metabolic Syndrome and Associated Diseases. Oxid Med Cell Longev. 2019;2019:1-19. doi: https://doi.org/10.1155/2019/8267234
8. Xu H, Li X, Adams H, et al. Etiology of Metabolic Syndrome and Dietary Intervention. Int J MolSci. 2018;20(1):128. doi: https://doi.org/10.3390/ijms20010128
9. Мифтахова А.М., Пестренин Л.Д., Гуляева И.Л. Роль лептина в патогенезе стеатоза печени, стеатогепатита и дисфункции эндотелия при ожирении: обзор литературы // Пермский медицинский журнал. — 2020. — Т. 3. — №37. — С. 58-65. doi: https://doi.org/10.17816/pmj37358-65
10. Di Domenico M, Pinto F, Quagliuolo L, et al. The Role of Oxidative Stress and Hormones in Controlling Obesity. Front Endocrinol (Lausanne). 2019;10(3):58-65. doi: https://doi.org/10.3389/fendo.2019.00540
11. Akhter N, Madhoun A, Arefanian H, et al. Oxidative stress induces expression of the Toll-Like Receptors (TLRs) 2 and 4 in the human peripheral blood mononuclear cells: implications for metabolic inflammation. Cell. Physiol. Biochem. 2019;53(1):1-18. doi: https://doi.org/10.33594/000000117
12. Hauck AK, Huang Y, Hertzel AV, Bernlohr DA. Adipose oxidative stress and protein carbonylation. J. Biol. Chem. 2019;294(4):1083-1088. doi: https://doi.org/10.1074/jbc.R118.003214
13. McCracken E, Monaghan M, Sreenivasan S. Pathophysiology of the metabolic syndrome. Clin Dermatol. 2018;36(1):14-20. doi: https://doi.org/10.1016/j.clindermatol.2017.09.004
14. Conti FF, Brito JO, Bernardes N, et al. Positive effect of combined exercise training in a model of metabolic syndrome and menopause: autonomic, inflammatory, and oxidative stress evaluations. Am J Physiol Regul Integr Comp Physiol. 2015;309(12):R1532-1539. doi: https://doi.org/10.1152/ajpregu.00076.2015
15. Chen K, Chen X, Xue H, et al. Coenzyme Q10 attenuates highfat diet-induced non-alcoholic fatty liver disease through activation of the AMPK pathway. Food Funct. 2019;10(2):814-823. doi: https://doi.org/10.1039/c8fo01236a
16. Furukawa S, Fujita T, Shimabukuro M, et al. Increased oxidative stress in obesity and its impact on metabolic syndrome. J Clin Invest. 2004;114(12):1752-1761. doi: https://doi.org/10.1172/JCI21625
17. Reina-Couto M, Afonso J, Carvalho J, et al. Interrelationship between renin-angiotensin-aldosterone system and oxidative stress in chronic heart failure patients with or without renal impairment. Biomed Pharmacother. 2021;133(12):110938. doi: https://doi.org/10.1016/j.biopha.2020.110938
18. Ghanemi A, Melouane A, Yoshioka M, St-Amand J. Secreted protein acidic and rich in cysteine and bioenergetics: Extracellular matrix, adipocytes remodeling and skeletal muscle metabolism. Int J Biochem Cell Biol. 2019;117(12):105627. doi: https://doi.org/10.1016/j.biocel.2019.105627
19. Casagrande D, Waib PH, Jordão Júnior AA. Mechanisms of action and effects of the administration of Coenzyme Q10 on metabolic syndrome. J Nutr Intermed Metab. 2018;13(12):26-32. doi: https://doi.org/10.1016/j.jnim.2018.08.002
20. Vona R, Gambardella L, Cittadini C, et al. Biomarkers of Oxidative Stress in Metabolic Syndrome and Associated Diseases. Oxid Med Cell Longev. 2019;2019(12):1-19. doi: https://doi.org/10.1155/2019/8267234
21. Gao M, Zhao Z, Lv P, et al. Quantitative combination of natural anti-oxidants prevents metabolic syndrome by reducing oxidative stress. Redox Biol. 2015;6(12):206-217. doi: https://doi.org/10.1016/j.redox.2015.06.013
22. Netto LE, Antunes F. The roles of peroxiredoxin and thioredoxin in hydrogen peroxide sensing and in signal transduction. Mol. Cells. 2006;39(1):65-71. doi: https://doi.org/10.14348/molcells.2016.2349
23. Shergalis AG, Hu S, Bankhead A, Neamati N. Role of the ERO1-PDI interaction in oxidative protein folding and disease. Pharmacol Ther. 2020;210(1):107525. doi: https://doi.org/10.1016/j.pharmthera.2020.107525
24. Abu Bakar H, Robert Dunn W, Daly C, Ralevic V. Sensory innervation of perivascular adipose tissue: a crucial role in artery vasodilatation and leptin release. Cardiovasc Res. 2017;113(8):962-972. doi: https://doi.org/10.1093/cvr/cvx062
25. Lau WB, Ohashi K, Wang Y, et al. Role of Adipokines in Cardiovascular Disease. Circ J. 2017;81(7):920-928. doi: https://doi.org/10.1253/circj.CJ-17-0458
26. Чумакова Г.А., Отт А.В., Веселовская Н.Г., и др. Патогенетические механизмы лептинорезистентности // Российский кардиологический журнал. — 2015. — Т. 4. — №120. — С. 107-110. doi: https://doi.org/10.15829/1560-4071-2015-04-107-110
27. Отт А.В., Чумакова Г.А., Веселовская Н.Г. Лептинорезистентность как значимый предиктор метаболически тучного фенотипа ожирения // ДОКТОР.РУ. — 2018. — Т. 8. — №152. — С. 30-35. doi: https://doi.org/10.31550/1727-2378-2018-152-8-30-35
28. Akoumianakis I, Antoniades C. The interplay between adipose tissue and the cardiovascular system: is fat always bad? Cardiovasc Res. 2017;113(9):999-1008. doi: https://doi.org/10.1093/cvr/cvx111
29. Hiramatsu-Ito M, Shibata R, Ohashi K, et al. Omentin attenuates atherosclerotic lesion formation in apolipoprotein E-deficient mice. Cardiovasc Res. 2016;110(1):107-117. doi: https://doi.org/10.1093/cvr/cvv282
30. Barazzoni R, Gortan Cappellari G, Ragni M, Nisoli E. Insulin resistance in obesity: an overview of fundamental alterations. Eat Weight Disord - Stud Anorexia, Bulim Obes. 2018;23(2):149-157. doi: https://doi.org/10.1007/s40519-018-0481-6
31. Yaribeygi H, Sathyapalan T, Atkin SL, Sahebkar A. Molecular Mechanisms Linking Oxidative Stress and Diabetes Mellitus. Oxid Med Cell Longev. 2020;2020(2):1-13. doi: https://doi.org/10.1155/2020/8609213
32. Ткаченко Е.И., Гриневич В.Б. Метаболические аспекты терапевтических проблем // Экспериментальная и клиническая гастроэнтерология. — 2020. — Т. 179. — №7. — С. 52-61. doi: https://doi.org/10.31146/1682-8658-ecg-179-7-52-61
33. Akash MS, Rehman K, Liaqat A. Tumor necrosis factor-alpha: role in development of insulin resistance and pathogenesis of type 2 diabetes mellitus. J Cell Biochem. 2018;119(1):105-110. doi: https://doi.org/10.1002/jcb.26174
34. Hurrle S, Hsu WH. The etiology of oxidative stress in insulin resistance. Biomed J. 2017;40(5):257-262. doi: https://doi.org/10.1016/j.bj.2017.06.007
35. Poblete-Aro C, Russell-Guzmаn J, Parra P, et al. Exercise and oxidative stress in type 2 diabetes mellitus. Rev Med Chil. 2018;146(3):362-372. doi: https://doi.org/10.4067/s0034-98872018000300362
36. Tan BL, Norhaizan ME, Liew W-P-P. Nutrients and Oxidative Stress: Friend or Foe? Oxid Med Cell Longev. 2018;2018(2):1-24. doi: https://doi.org/10.1155/2018/9719584
37. Gerber PA, Rutter GA. The Role of Oxidative Stress and Hypoxia in Pancreatic Beta-Cell Dysfunction in Diabetes Mellitus. Antioxid Redox Signal. 2017;26(10):501-518. doi: https://doi.org/10.1089/ars.2016.6755
38. Drews G, Krippeit-Drews P, Düfer M. Oxidative stress and β-cell dysfunction. Pflugers Arch. 2010;460(4):703-718. doi: https://doi.org/10.1007/s00424-010-0862-9
39. Isakov N. Protein kinase C (PKC) isoforms in cancer, tumor promotion and tumor suppression. Semin Cancer Biol. 2018;48(2):36-52. doi: https://doi.org/10.1016/j.semcancer.2017.04.012
40. Shafique E, Torina A, Reichert K, et al. Mitochondrial redox plays a critical role in the paradoxical effects of NAPDH oxidase-derived ROS on coronary endothelium. Cardiovasc Res. 2017;113(2):234-246. doi: https://doi.org/10.1093/cvr/cvw249
41. Tsai S-H, Lu G, Xu X, Ren Y, Hein TW, Kuo L. Enhanced endothelin-1/ Rho-kinase signalling and coronary microvascular dysfunction in hypertensive myocardial hypertrophy. Cardiovasc Res. 2017;113(11):1329-1337. doi: https://doi.org/10.1093/cvr/cvx103
42. Migrino RQ, Davies HA, Truran S, et al. Amyloidogenic medin induces endothelial dysfunction and vascular inflammation through the receptor for advanced glycation endproducts. Cardiovasc Res. 2017;113(11):1389-1402. doi: https://doi.org/10.1093/cvr/cvx135
43. Aragno M, Mastrocola R. Dietary sugars and endogenous formation of advanced glycation endproducts. Emerging mechanisms of disease. Nutrients. 2017;9(4):1-16. doi: https://doi.org/10.3390/nu9040385
44. Luc K, Schramm-Luc A, Guzik TJ, Mikolajczyk TP. Oxidative stress and inflammatory markers in prediabetes and diabetes. J Physiol Pharmacol. 2019;70(6):809-824. doi: https://doi.org/10.26402/jpp.2019.6.01
45. Sorop O, Heinonen I, van Kranenburg M, et al. Multiple common comorbidities produce left ventricular diastolic dysfunction associated with coronary microvascular dysfunction, oxidative stress, and myocardial stiffening. Cardiovasc Res. 2018;114(7):954-964. doi: https://doi.org/10.1093/cvr/cvy038
46. Preiss D, Seshasai SR, Welsh P, et al. Risk of incident diabetes with intensive-dose compared with moderate-dose statin therapy: a meta-analysis. JAMA. 2011;305(24):2556-2564. doi: https://doi.org/10.1001/jama.2011.860
47. Людинина А.Ю., Потолицына Н.Н., Есева Т.В., и др. Влияние образа жизни и характера питания на профиль жирных кислот плазмы крови уроженцев европейского севера // Известия Самарского научного центра Российской академии наук. — 2012. — Т. 14. — №2. — С. 557-560.
48. Bergheanu SC, Bodde MC, Jukema JW. Pathophysiology and treatment of atherosclerosis: Current view and future perspective on lipoprotein modification treatment. Neth Heart J. 2017;25(4):231-242. doi: https://doi.org/10.1007/s12471-017-0959-2
49. Гусев Е.Ю., Зотова Н.В., Журавлева Ю.А., Черешнев В.А. Физиологическая и патогенетическая роль рецепторовмусорщиков у человека. Медицинская иммунология. — 2020. — Т. 22. — №1. — С. 7-48. doi: https://doi.org/10.15789/1563-0625-PAP-1893
50. Nosalski R, Guzik TJ. Perivascular adipose tissue inflammation in vascular disease. Br J Pharmacol. 2017;174(20):3496-3513. doi: https://doi.org/10.1111/bph.13705
51. Urbanski K, Ludew D, Filip G, et al. CD14+CD16++ “nonclassical” monocytes are associated with endothelial dysfunction in patients with coronary artery disease. Thromb Haemost. 2017;117(5):971-980. doi: https://doi.org/10.1160/TH16-08-0614
52. Nosalski R, McGinnigle E, Siedlinski M, Guzik TJ. Novel Immune Mechanisms in Hypertension and Cardiovascular Risk. Curr Cardiovasc Risk Rep. 2017;11(4):12. doi: https://doi.org/10.1007/s12170-017-0537-6
53. McEver RP. Selectins: initiators of leucocyte adhesion and signalling at the vascular wall. Cardiovasc Res. 2015;107(3):331-339. doi: https://doi.org/10.1093/cvr/cvv154
54. Liu L, Wang Y, Cao Z, et al. Up‐regulated TLR 4 in cardiomyocytes exacerbates heart failure after long‐term myocardial infarction. J Cell Mol Med. 2015;19(12):2728-2740. doi: https://doi.org/10.1111/jcmm.12659
55. Skiba DS, Nosalski R, Mikolajczyk TP, et al. Anti-atherosclerotic effect of ang- (1–7) non-peptide mimetic (AVE 0991) is mediated by inhibition of perivascular and plaque inflammation in early atherosclerosis. Br J Pharmacol. 2017;174(22):4055-4069. doi: https://doi.org/10.1111/bph.13685
56. Itani HA, McMaster WG, Saleh MA, et al. Activation of Human T Cells in Hypertension. Hypertension. 2016;68(1):123-132. doi: https://doi.org/10.1161/HYPERTENSIONAHA.116.07237
57. Biancardi VC, Bomfim GF, Reis WL, et al. The interplay between Angiotensin II, TLR4 and hypertension. Pharmacol Res. 2017;120(1):88-96. doi: https://doi.org/10.1016/j.phrs.2017.03.017
58. Jiang Y, Lu L, Hu Y, et al. Resistin Induces Hypertension and Insulin Resistance in Mice via a TLR4-Dependent Pathway. Sci Rep. 2016;6(1):22193. doi: https://doi.org/10.1038/srep22193
59. Rodriguez-Iturbe B, Pons H, Johnson RJ. Role of the Immune System in Hypertension. Physiol Rev. 2017;97(3):1127-1164. doi: https://doi.org/10.1152/physrev.00031.2016
Об авторах
Д. А. АникинРоссия
Аникин Дмитрий Александрович
660022, г. Красноярск, ул. Партизана Железняка, д. 1
Researcher ID: AAH-8919-2021;
eLibrary SPIN: 3045-8493
И. А. Соловьева
Россия
Соловьева Ирина Анатольевна, доктор медицинских наук
Красноярск
eLibrary SPIN: 8713-5470
И. В. Демко
Россия
Демко Ирина Владимировна, доктор медицинских наук, профессор
Красноярск
eLibrary SPIN: 6520-3233
Е. А. Собко
Россия
Собко Елена Альбертовна, доктор медицинских наук, профессор
Красноярск
eLibrary SPIN: 9132-6756
А. Ю. Крапошина
Россия
Крапошина Ангелина Юрьевна, кандидат медицинских наук
Красноярск
eLibrary SPIN: 8829-9240
Н. В. Гордеева
Россия
Гордеева Наталья Владимировна, кандидат медицинских наук
Красноярск
eLibrary SPIN: 7914-7630
Дополнительные файлы
|
|
1. Рисунок 1. Схема патогенеза метаболического синдрома [адаптировано из 13]. | |
| Тема | ||
| Тип | Прочее | |
Посмотреть
(626KB)
|
Метаданные ▾ | |
|
|
2. Рисунок 2. Роль адипокинов в формировании кардиоваскулярной патологии [адаптировано из 25]. | |
| Тема | ||
| Тип | Исследовательские инструменты | |
Посмотреть
(588KB)
|
Метаданные ▾ | |
|
|
3. Рисунок 3. Взаимосвязь окислительного стресса, инсулинорезистентности и воспаления. | |
| Тема | ||
| Тип | Исследовательские инструменты | |
Посмотреть
(520KB)
|
Метаданные ▾ | |
Рецензия
Для цитирования:
Аникин Д.А., Соловьева И.А., Демко И.В., Собко Е.А., Крапошина А.Ю., Гордеева Н.В. Свободнорадикальное окисление как патогенетическое звено метаболического синдрома. Ожирение и метаболизм. 2022;19(3):306-316. https://doi.org/10.14341/omet12804
For citation:
Anikin D.A., Solovyeva I.A., Demko I.V., Sobko E.A., Kraposhina A.Yu., Gordeeva N.V. Free-radical oxidation as a pathogenetic factor of metabolic syndrome. Obesity and metabolism. 2022;19(3):306-316. (In Russ.) https://doi.org/10.14341/omet12804
Контент доступен под лицензией Creative Commons Attribution-NonCommercial-NoDerivatives 4.0 International License (CC BY-NC-ND 4.0).




































